HOME   LIST
‹–   –›

Flux Rope in 2024

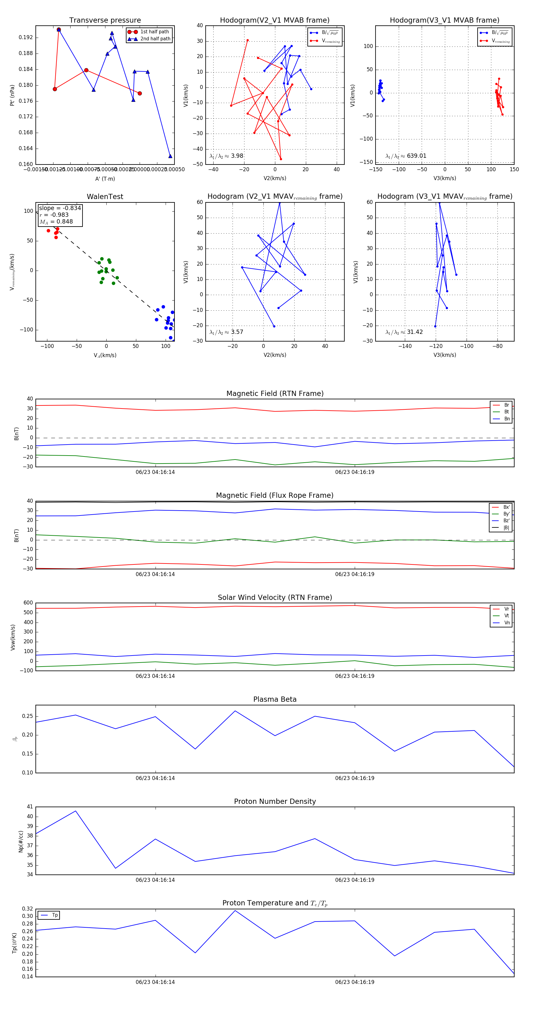
Flux Rope Event 2024-06-23 04:16:11 ~ 2024-06-23 04:16:23 (13 seconds)


plot