HOME   LIST
‹–   –›

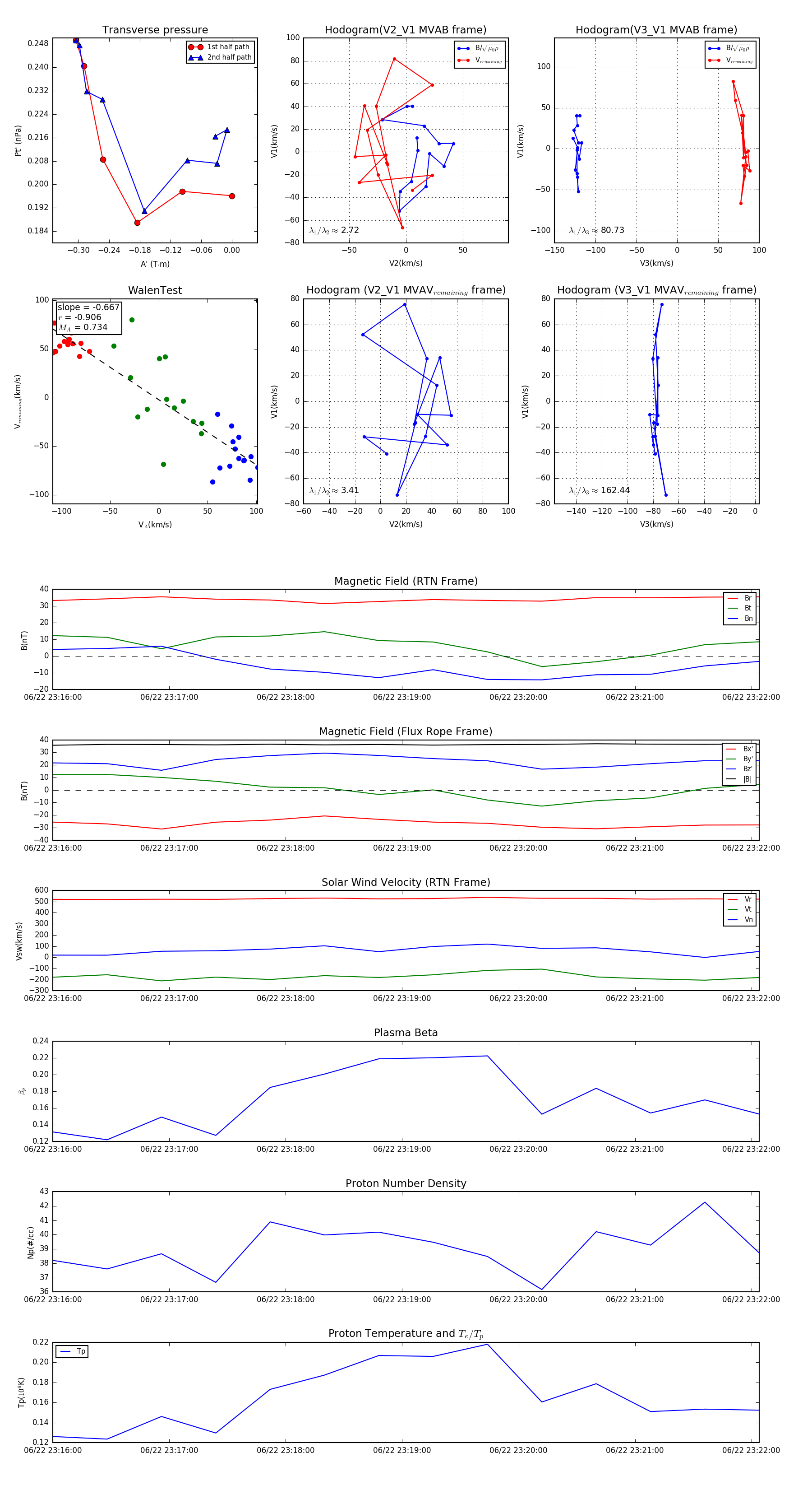
Flux Rope in 2024

Flux Rope Event 2024-06-22 23:16:00 ~ 2024-06-22 23:22:04 (365 seconds)


plot