HOME   LIST
‹–   –›

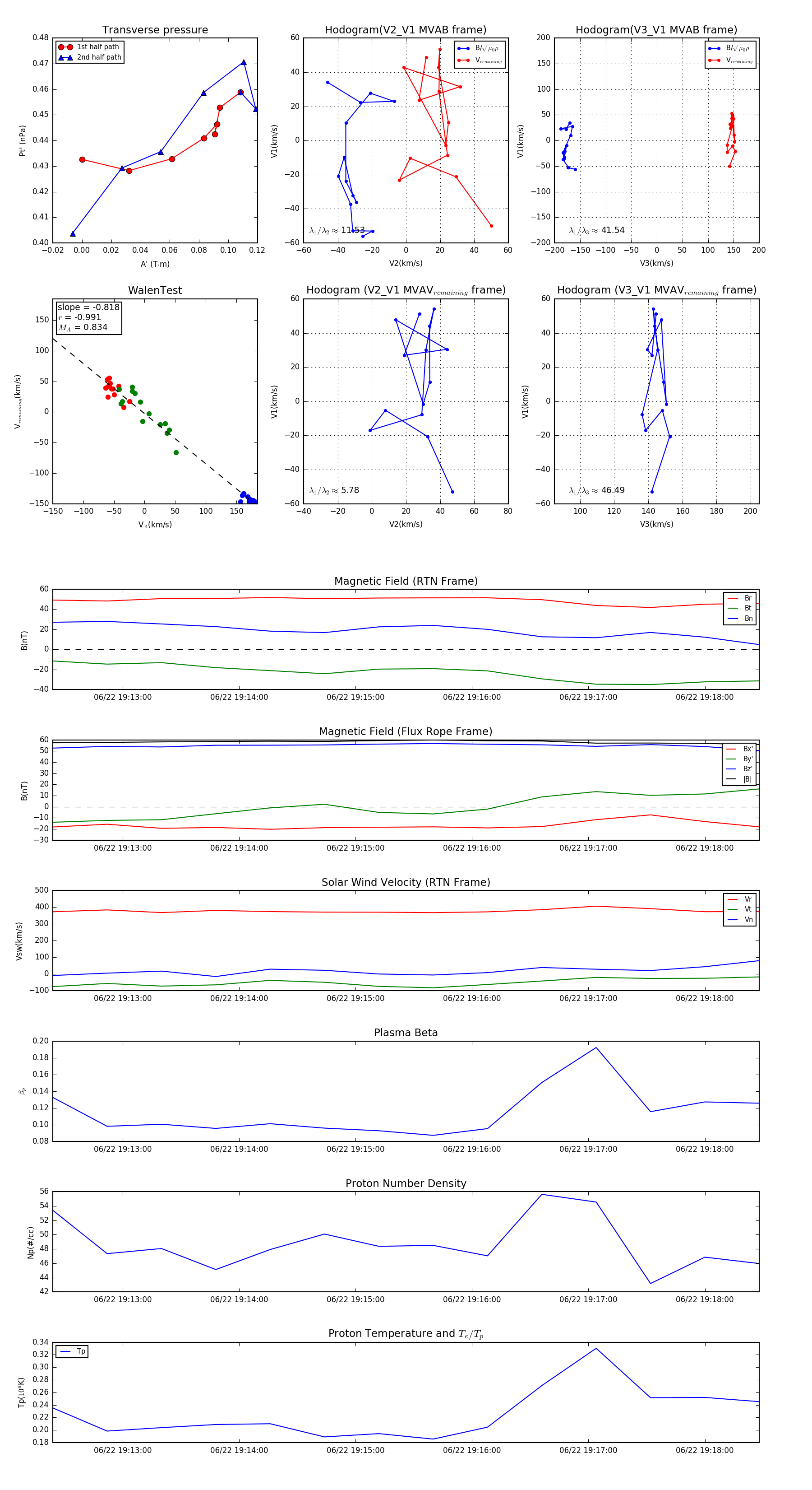
Flux Rope in 2024

Flux Rope Event 2024-06-22 19:12:24 ~ 2024-06-22 19:18:28 (365 seconds)


plot