HOME   LIST
‹–   –›

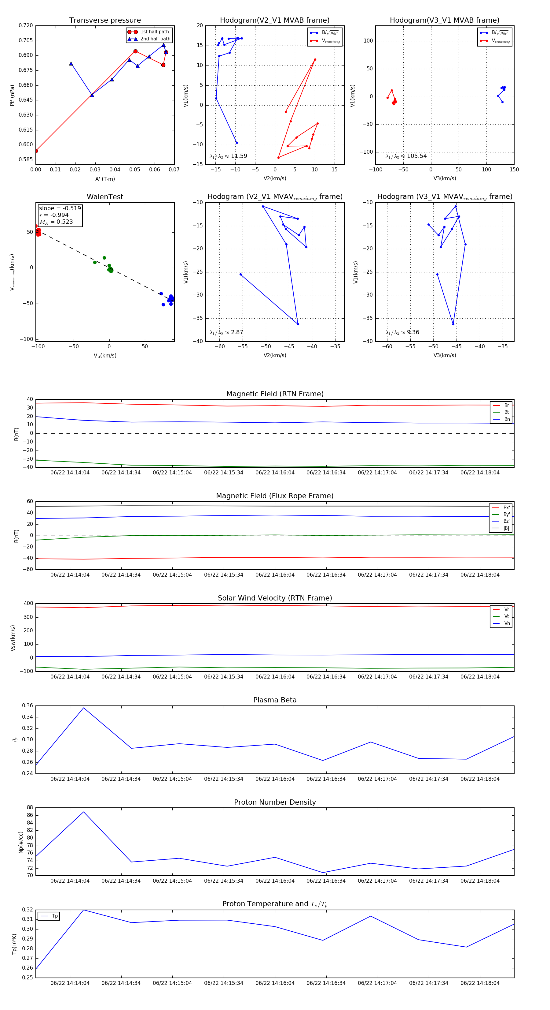
Flux Rope in 2024

Flux Rope Event 2024-06-22 14:13:44 ~ 2024-06-22 14:18:24 (281 seconds)


plot