HOME   LIST
‹–   –›

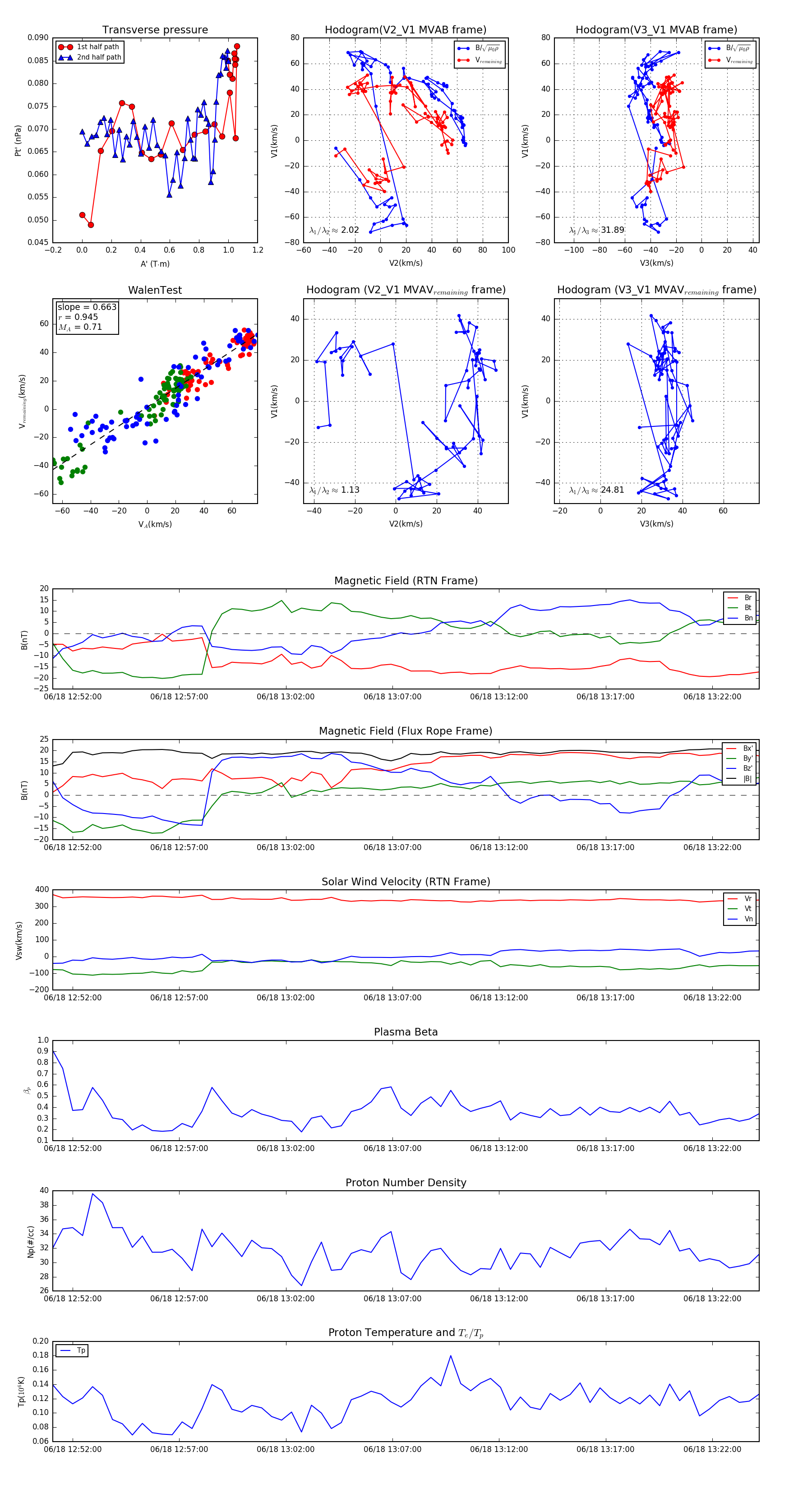
Flux Rope in 2024

Flux Rope Event 2024-06-18 12:51:04 ~ 2024-06-18 13:24:12 (1989 seconds)


plot