HOME   LIST
‹–   –›

Flux Rope in 2024

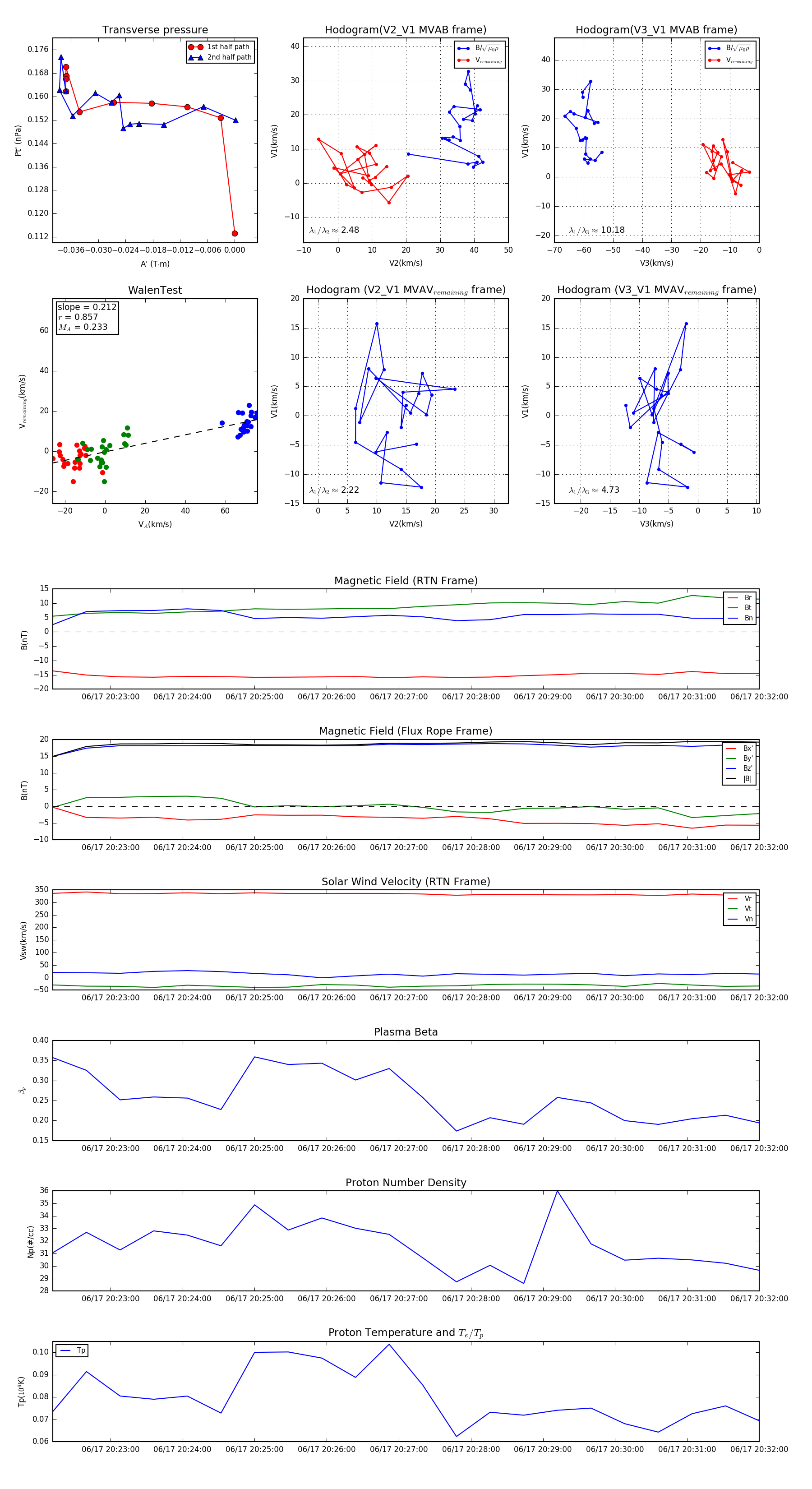
Flux Rope Event 2024-06-17 20:22:12 ~ 2024-06-17 20:32:00 (589 seconds)


plot