HOME   LIST
‹–   –›

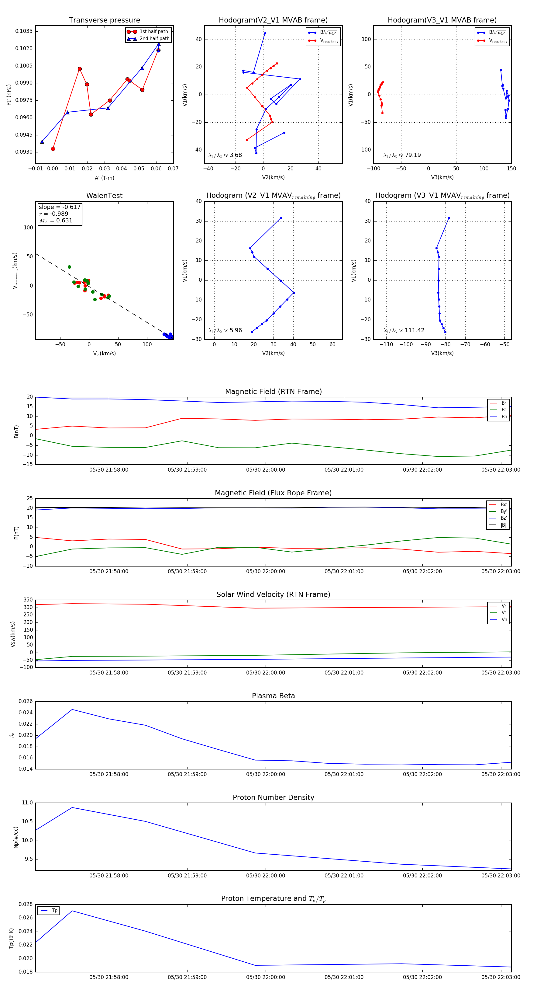
Flux Rope in 2024

Flux Rope Event 2024-05-30 21:57:04 ~ 2024-05-30 22:03:08 (365 seconds)


plot