HOME   LIST
‹–   –›

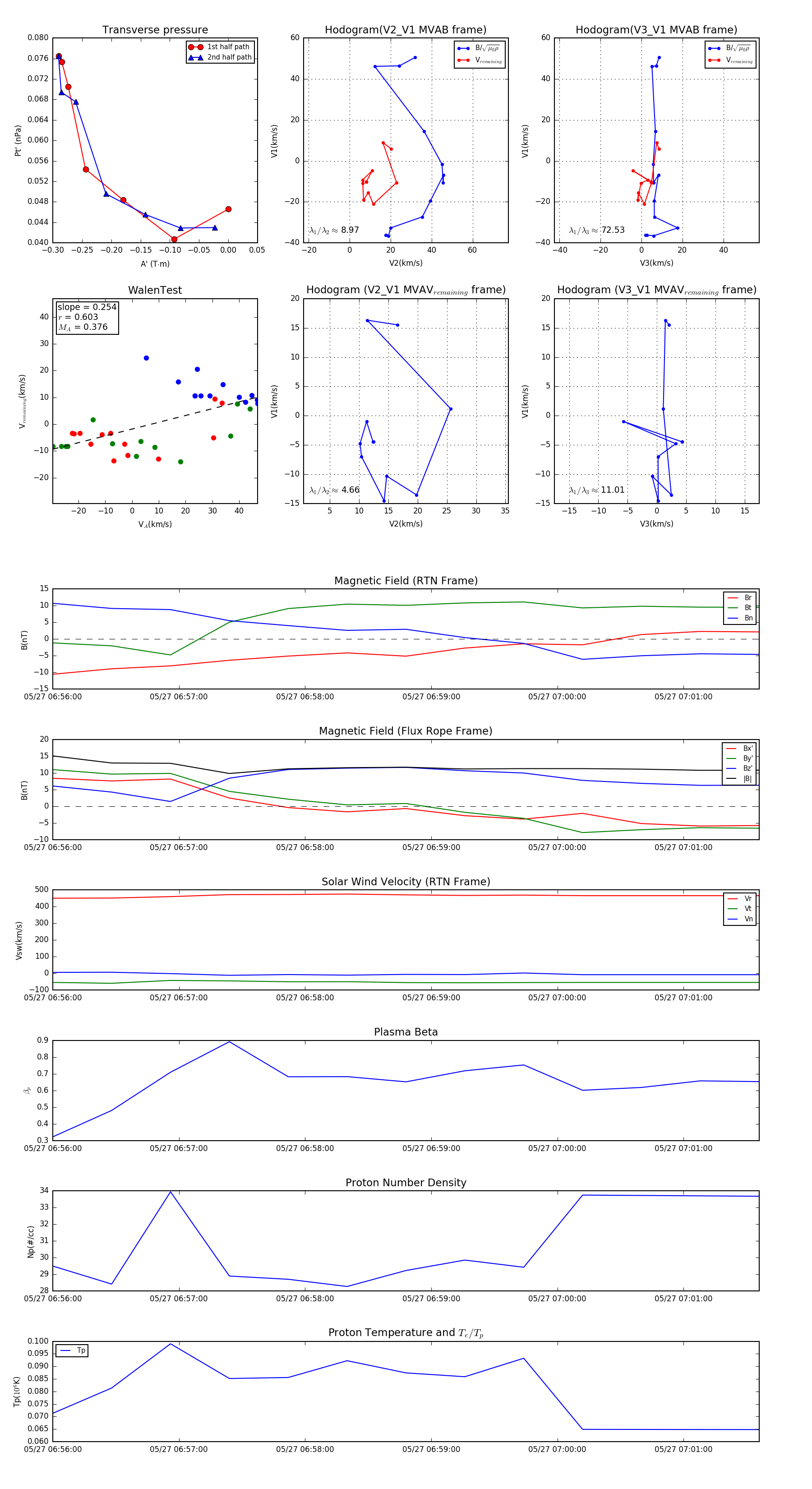
Flux Rope in 2024

Flux Rope Event 2024-05-27 06:56:00 ~ 2024-05-27 07:01:36 (337 seconds)


plot