HOME   LIST
‹–   –›

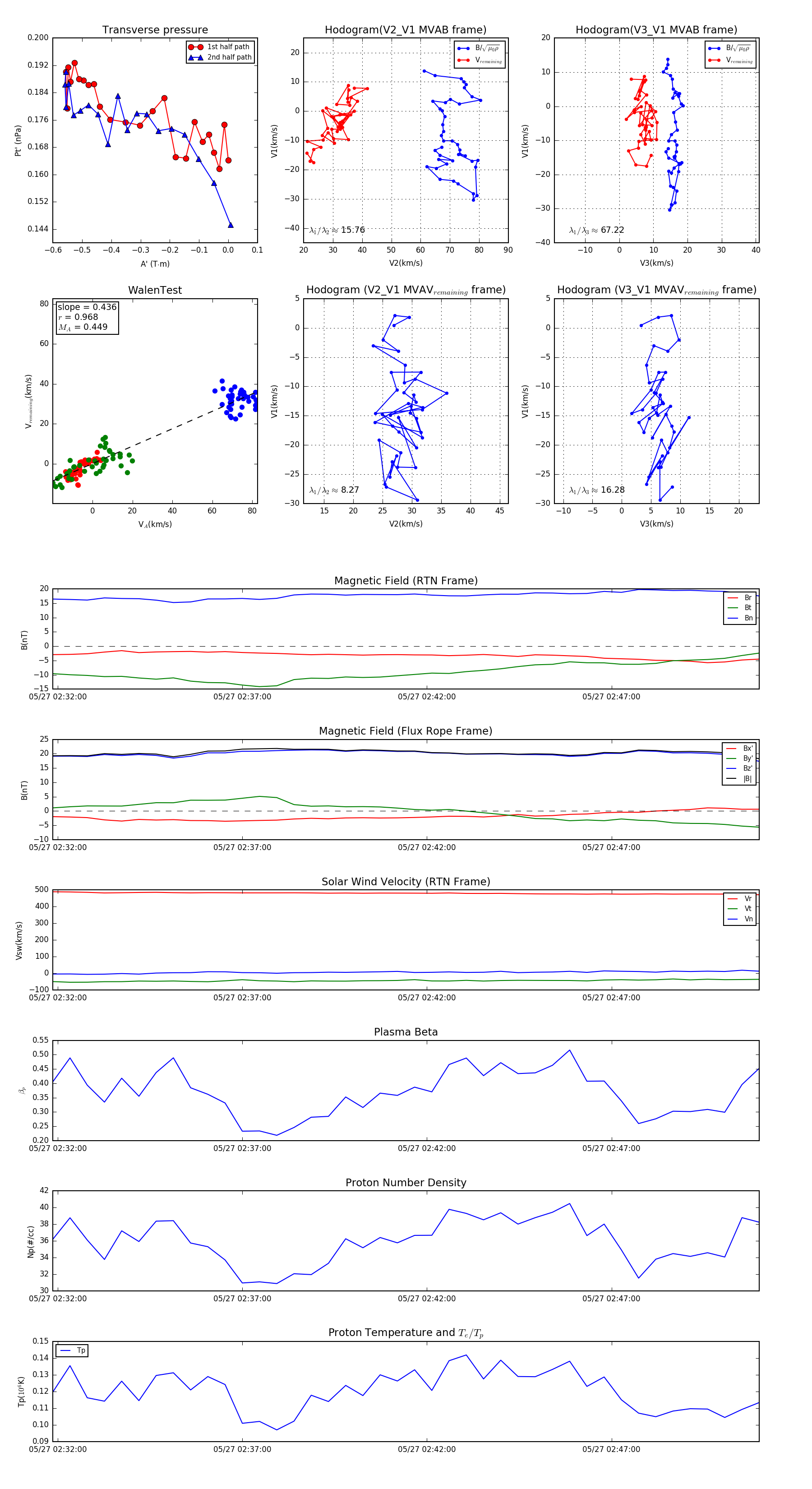
Flux Rope in 2024

Flux Rope Event 2024-05-27 02:31:52 ~ 2024-05-27 02:51:00 (1149 seconds)


plot