HOME   LIST
‹–   –›

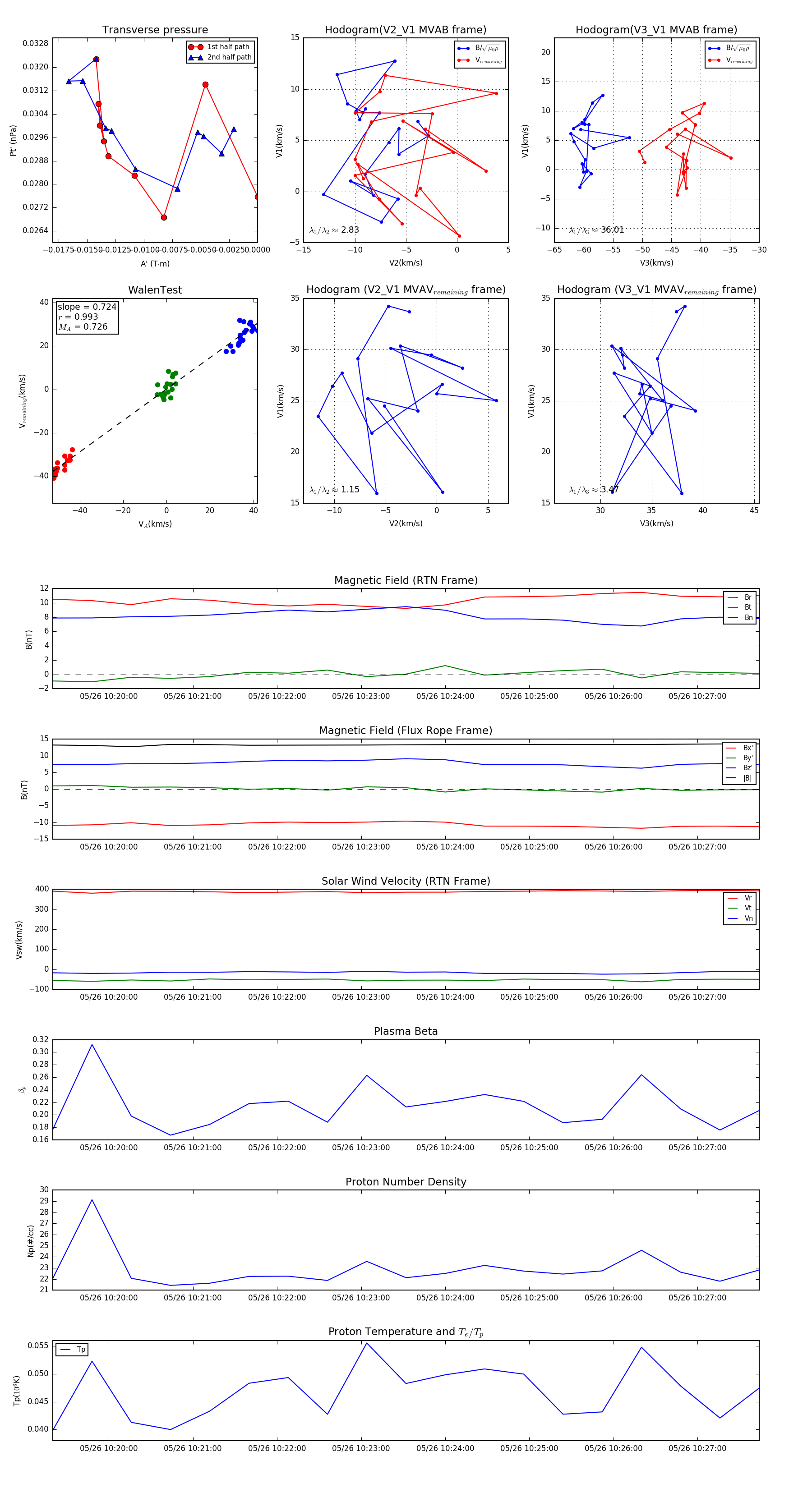
Flux Rope in 2024

Flux Rope Event 2024-05-26 10:19:20 ~ 2024-05-26 10:27:44 (505 seconds)


plot