HOME   LIST
‹–   –›

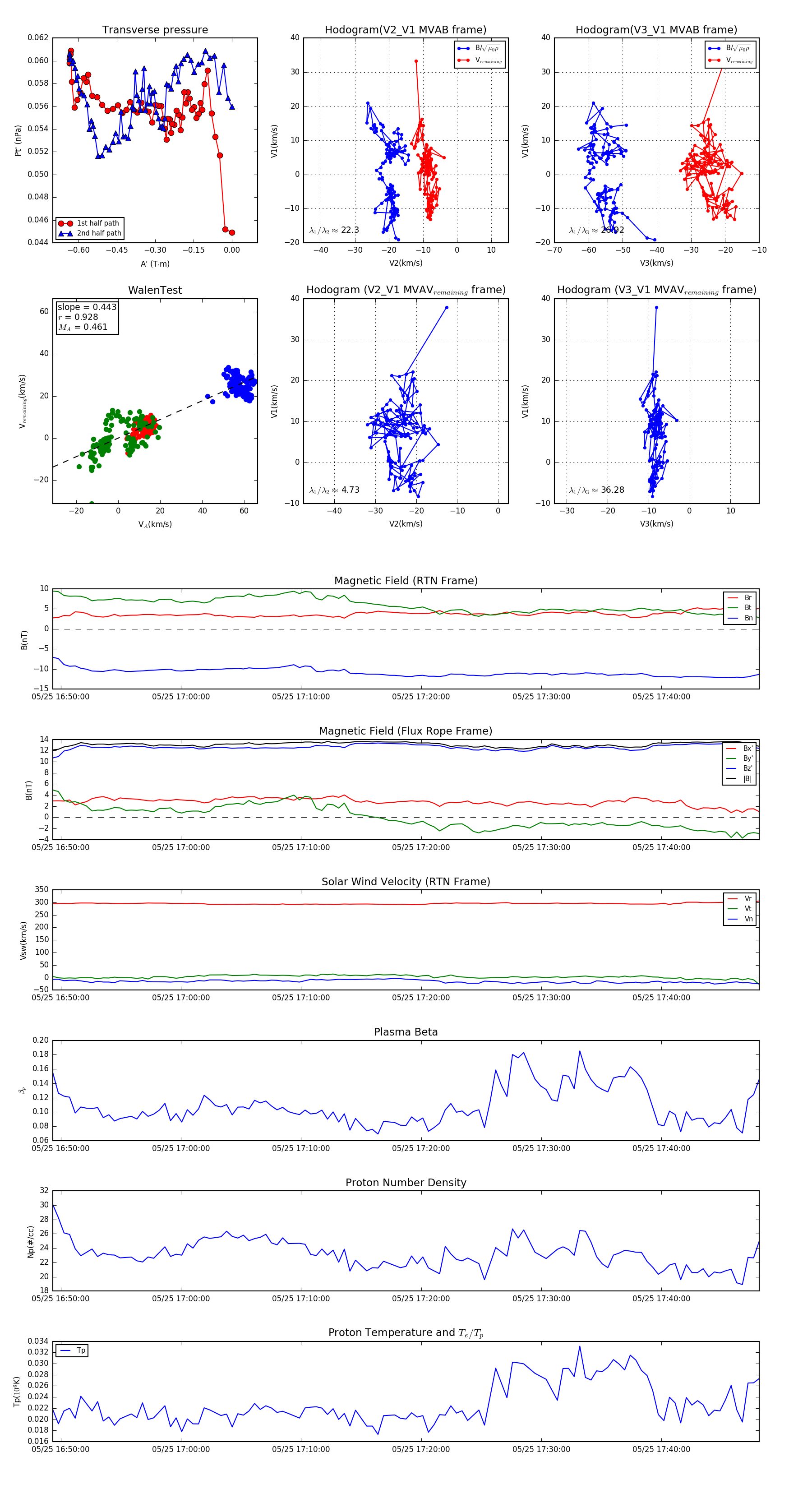
Flux Rope in 2024

Flux Rope Event 2024-05-25 16:49:20 ~ 2024-05-25 17:48:08 (3529 seconds)


plot