HOME   LIST
‹–   –›

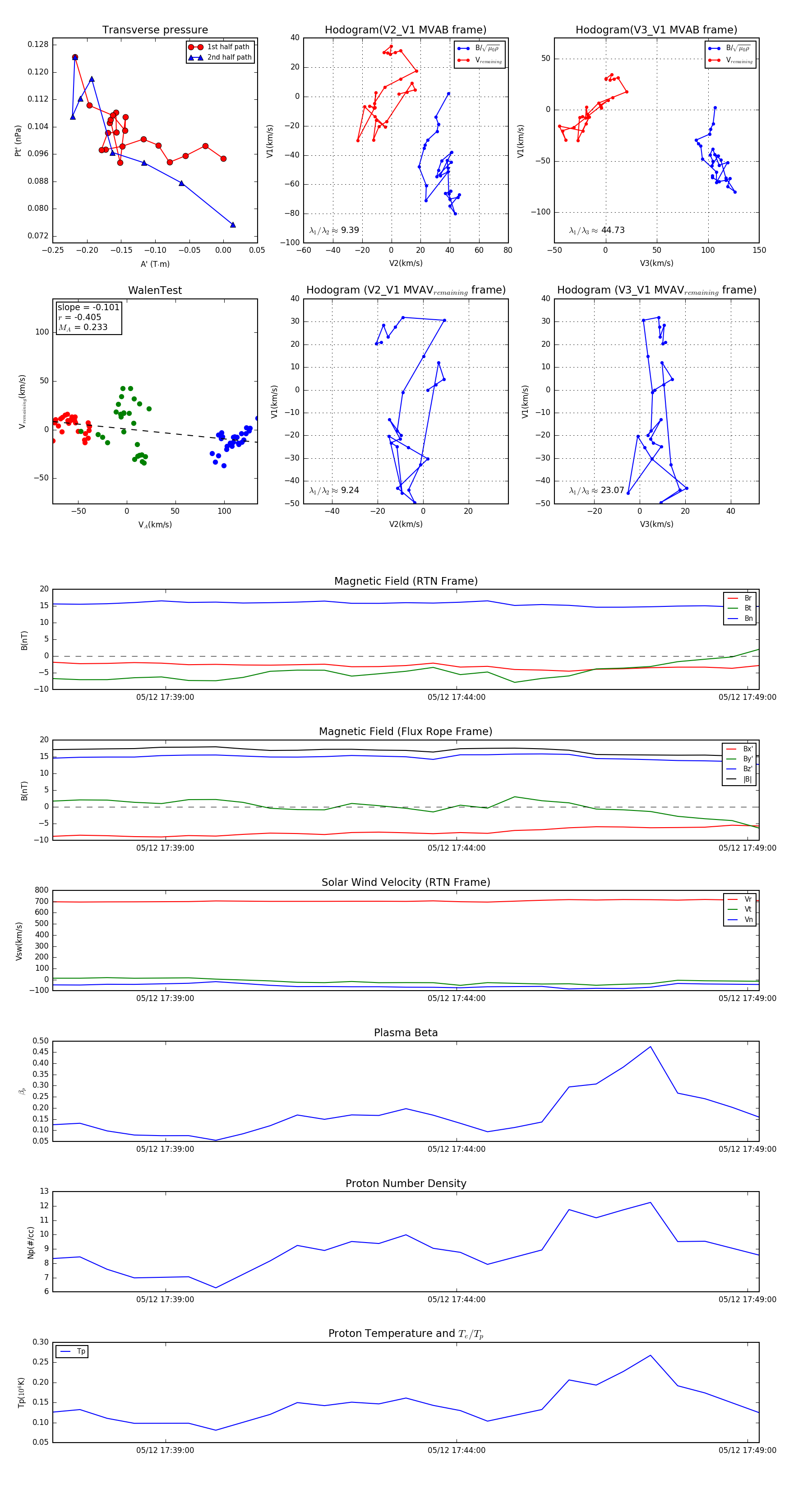
Flux Rope in 2024

Flux Rope Event 2024-05-12 17:37:04 ~ 2024-05-12 17:49:12 (729 seconds)


plot