HOME   LIST
‹–   –›

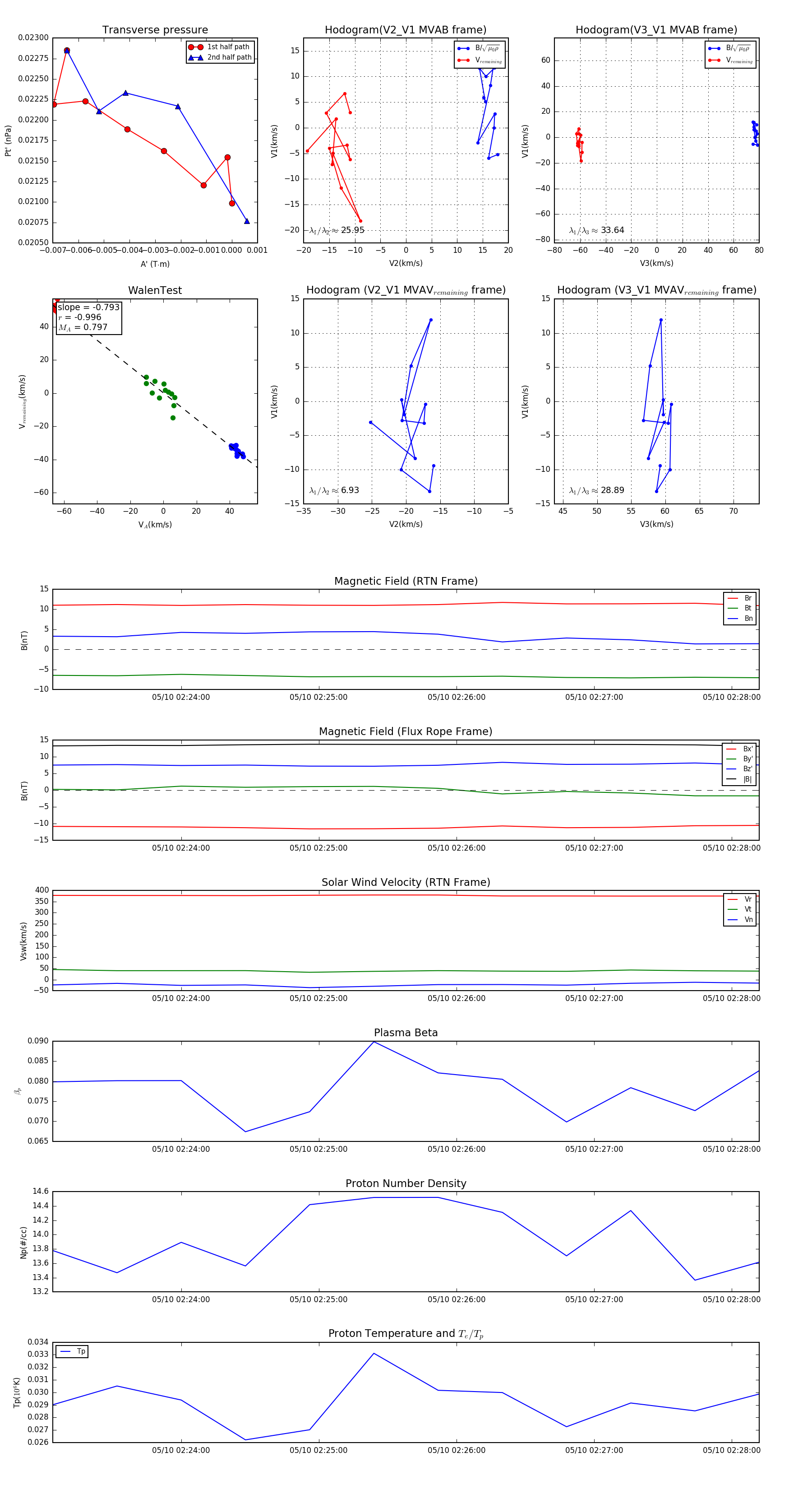
Flux Rope in 2024

Flux Rope Event 2024-05-10 02:23:04 ~ 2024-05-10 02:28:12 (309 seconds)


plot