HOME   LIST
‹–   –›

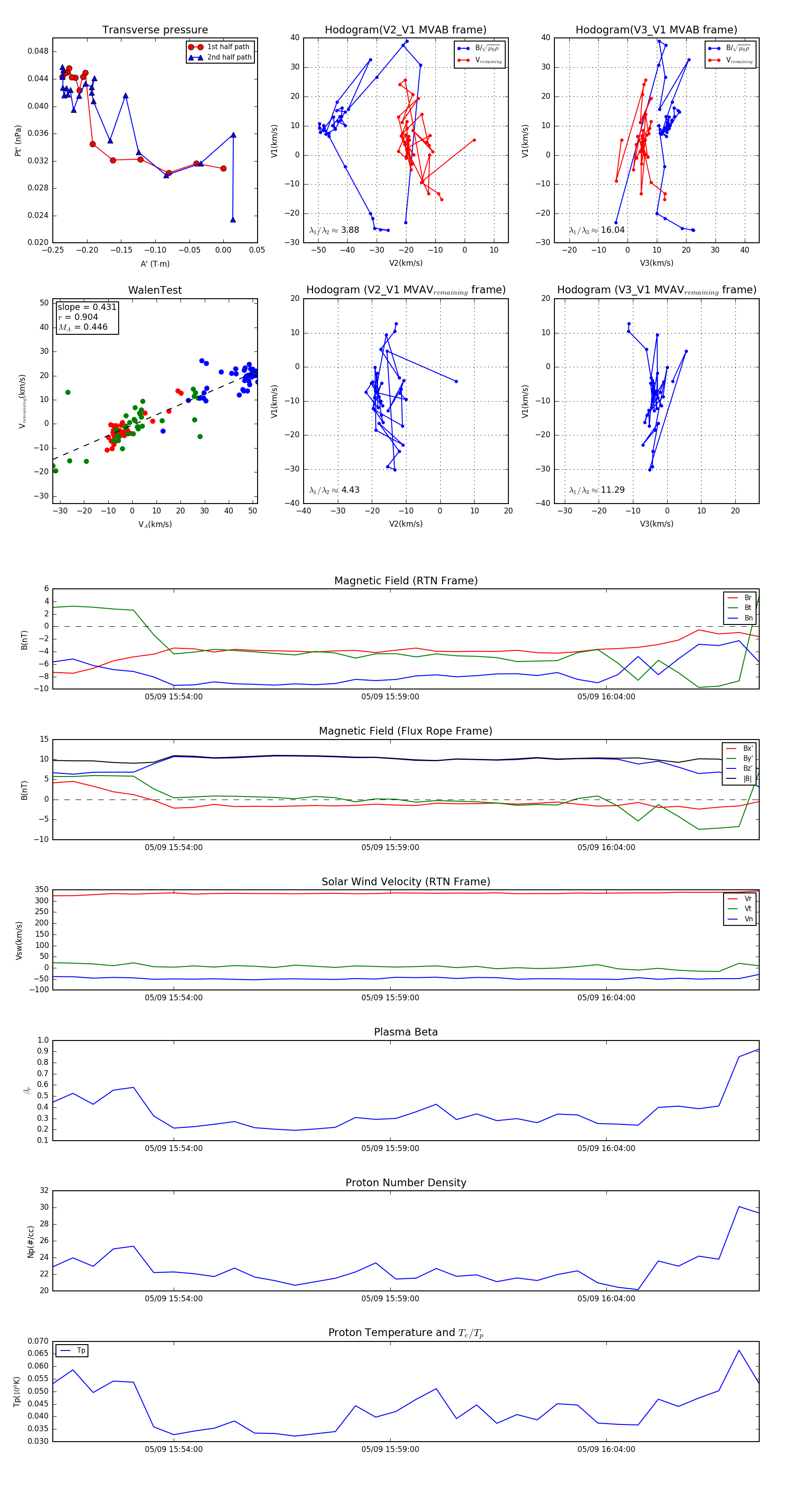
Flux Rope in 2024

Flux Rope Event 2024-05-09 15:51:12 ~ 2024-05-09 16:07:32 (981 seconds)


plot