HOME   LIST
‹–   –›

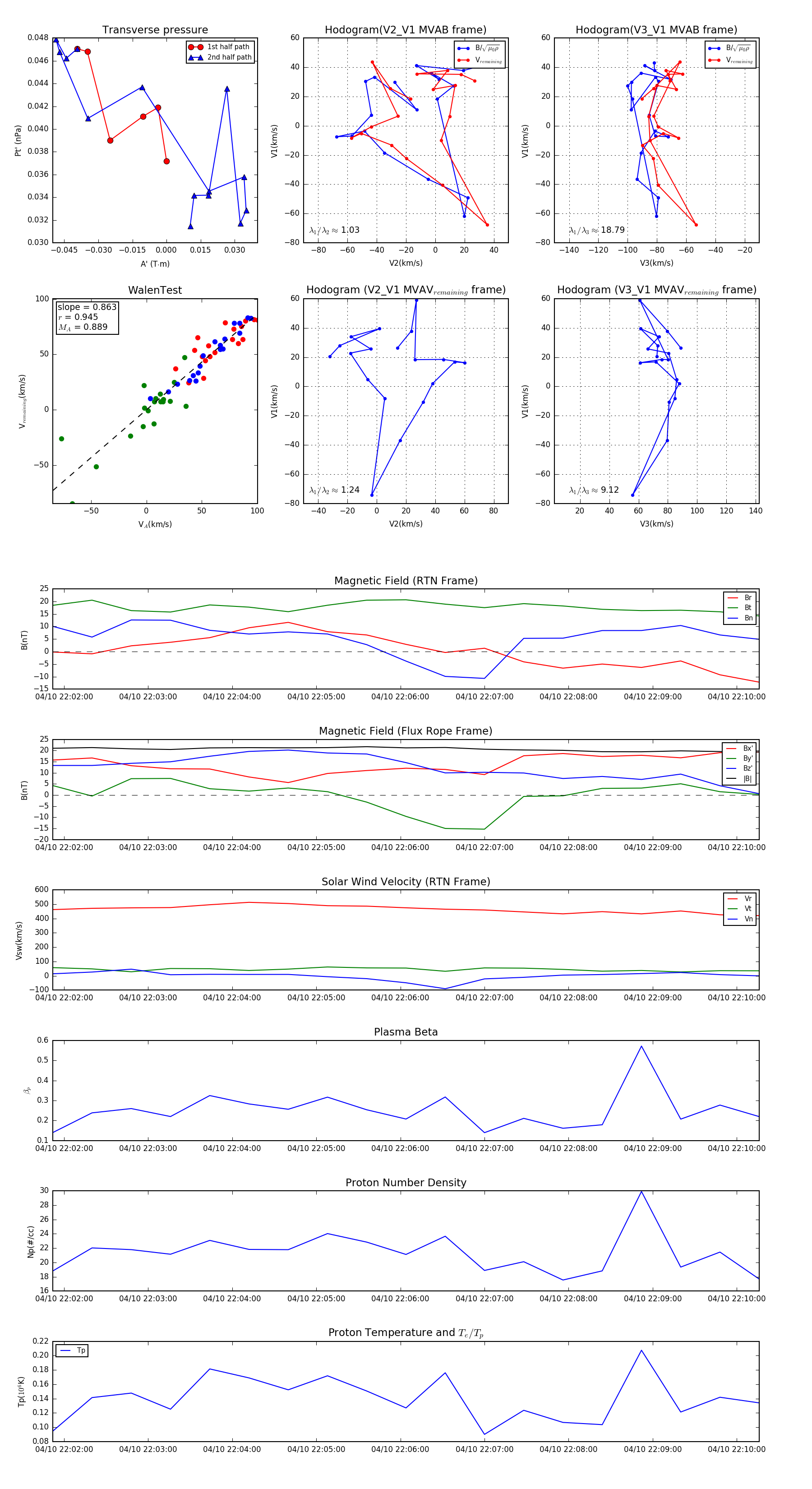
Flux Rope in 2024

Flux Rope Event 2024-04-10 22:01:52 ~ 2024-04-10 22:10:16 (505 seconds)


plot