HOME   LIST
‹–   –›

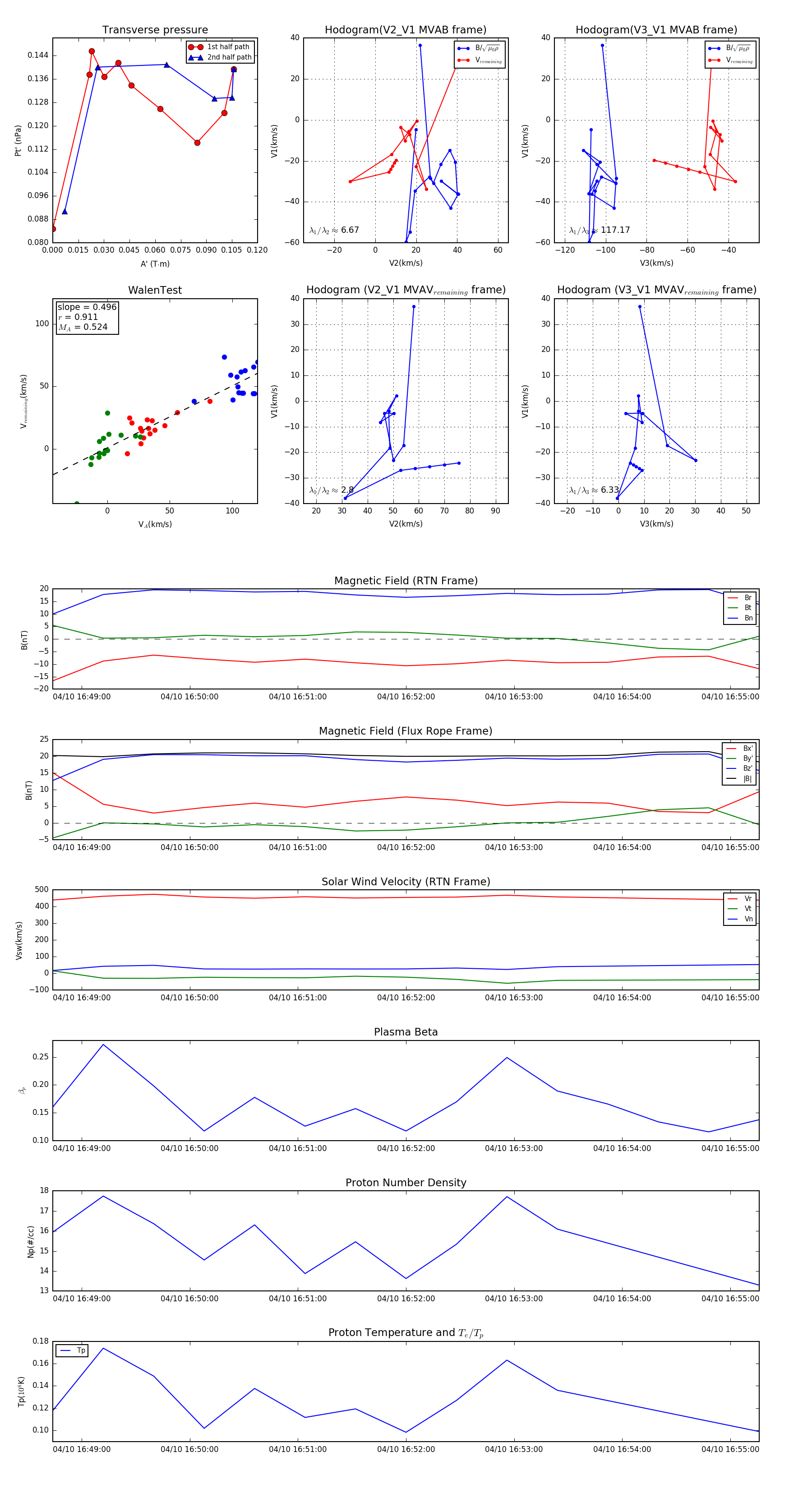
Flux Rope in 2024

Flux Rope Event 2024-04-10 16:48:44 ~ 2024-04-10 16:55:16 (393 seconds)


plot