HOME   LIST
‹–   –›

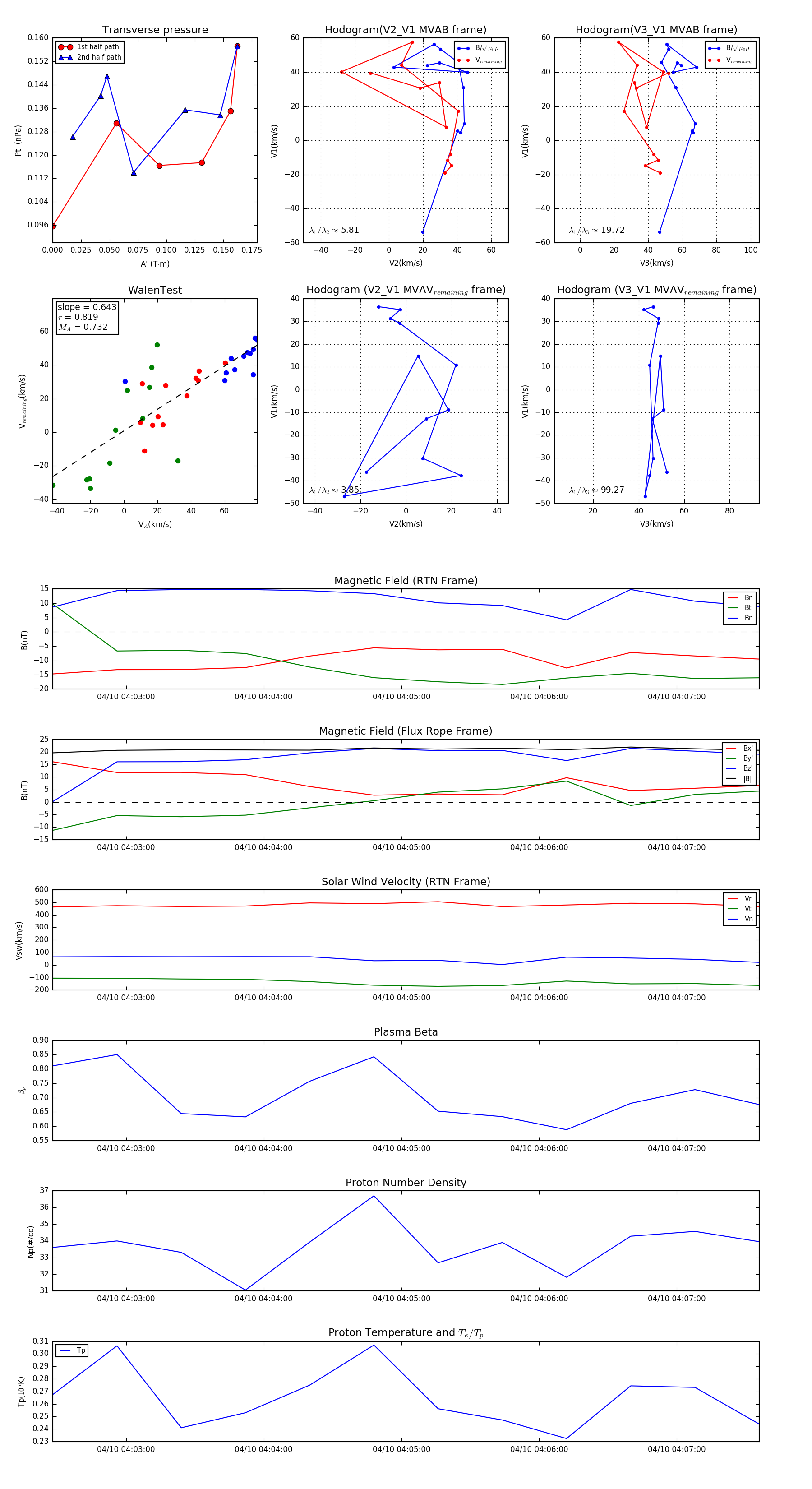
Flux Rope in 2024

Flux Rope Event 2024-04-10 04:02:28 ~ 2024-04-10 04:07:36 (309 seconds)


plot