HOME   LIST
‹–   –›

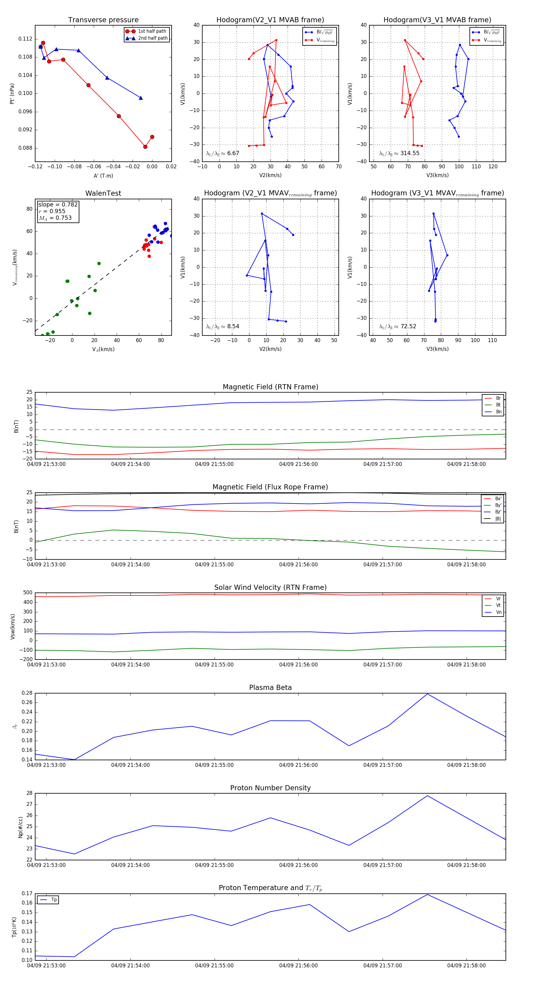
Flux Rope in 2024

Flux Rope Event 2024-04-09 21:52:52 ~ 2024-04-09 21:58:28 (337 seconds)


plot