HOME   LIST
‹–   –›

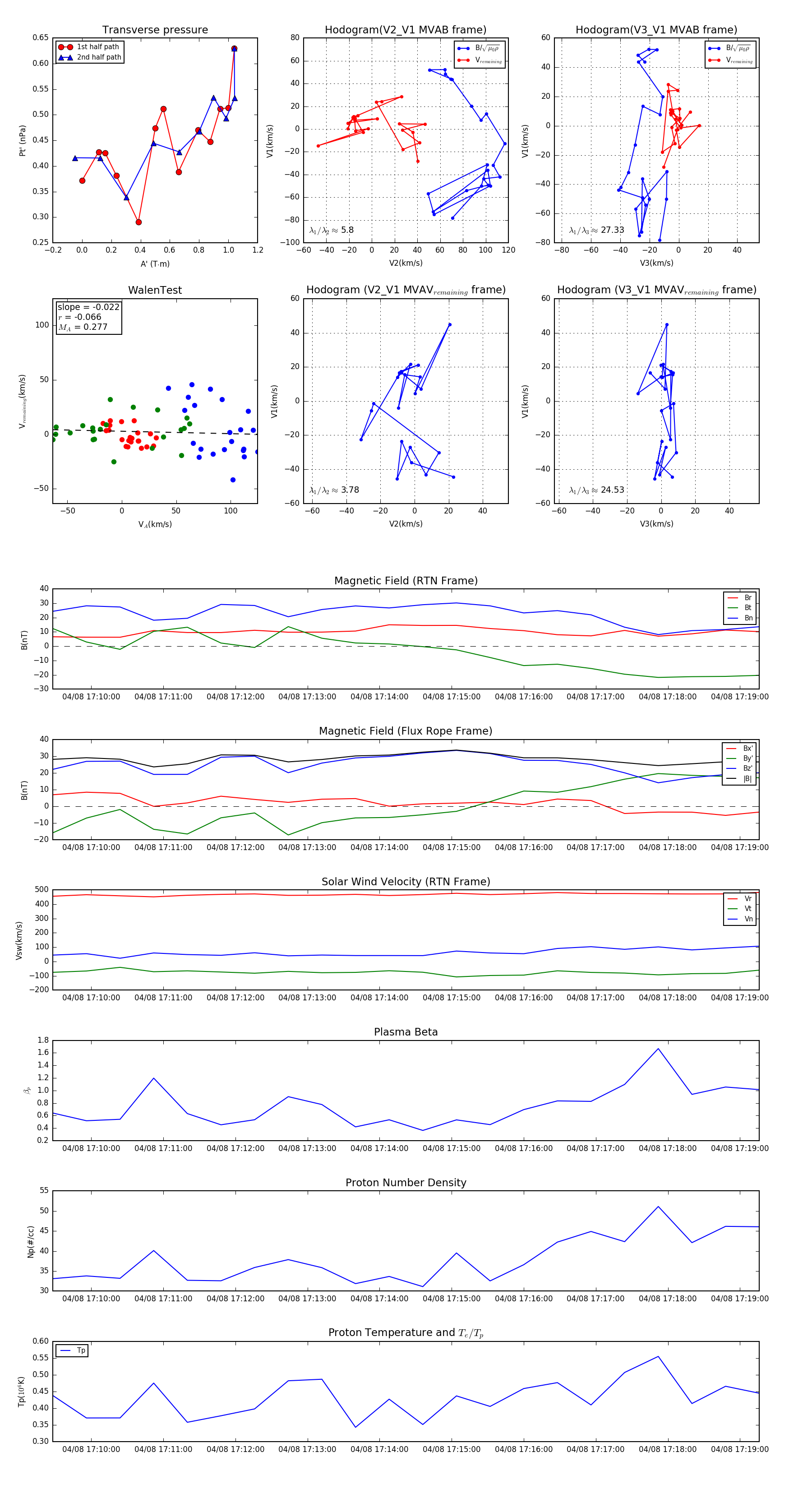
Flux Rope in 2024

Flux Rope Event 2024-04-08 17:09:28 ~ 2024-04-08 17:19:16 (589 seconds)


plot