HOME   LIST
‹–   –›

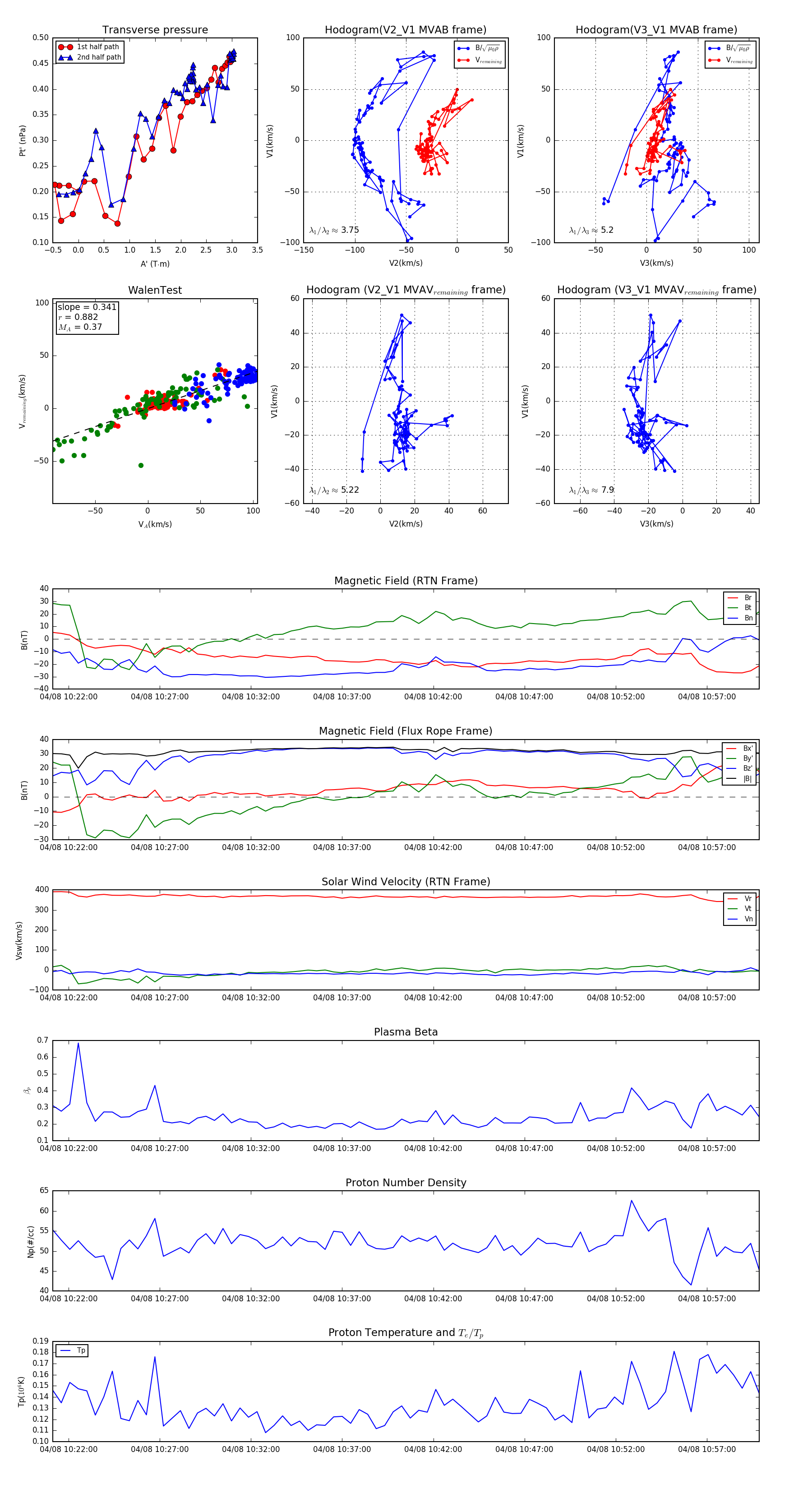
Flux Rope in 2024

Flux Rope Event 2024-04-08 10:21:08 ~ 2024-04-08 10:59:52 (2325 seconds)


plot