HOME   LIST
‹–   –›

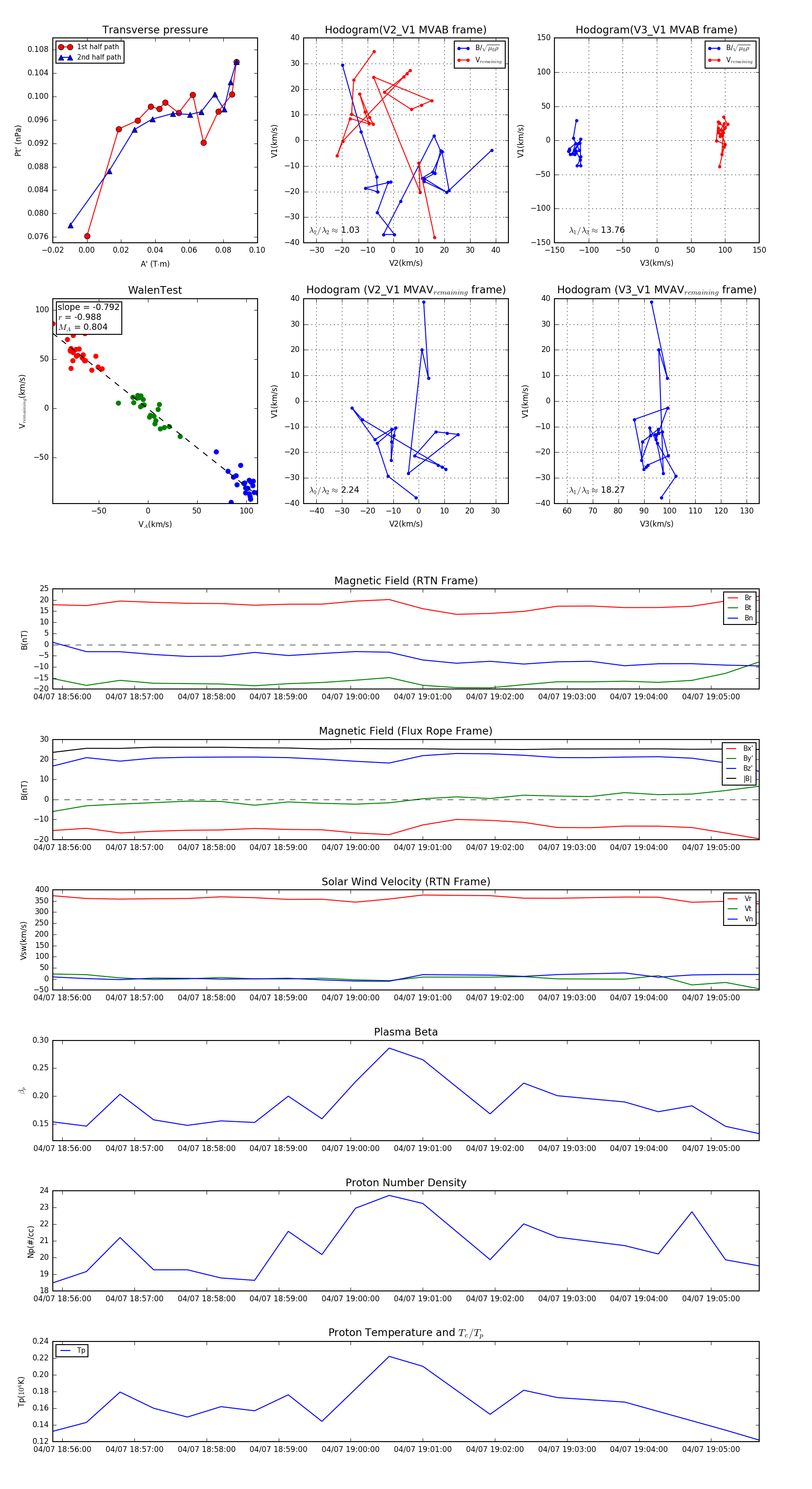
Flux Rope in 2024

Flux Rope Event 2024-04-07 18:55:52 ~ 2024-04-07 19:05:40 (589 seconds)


plot