HOME   LIST
‹–   –›

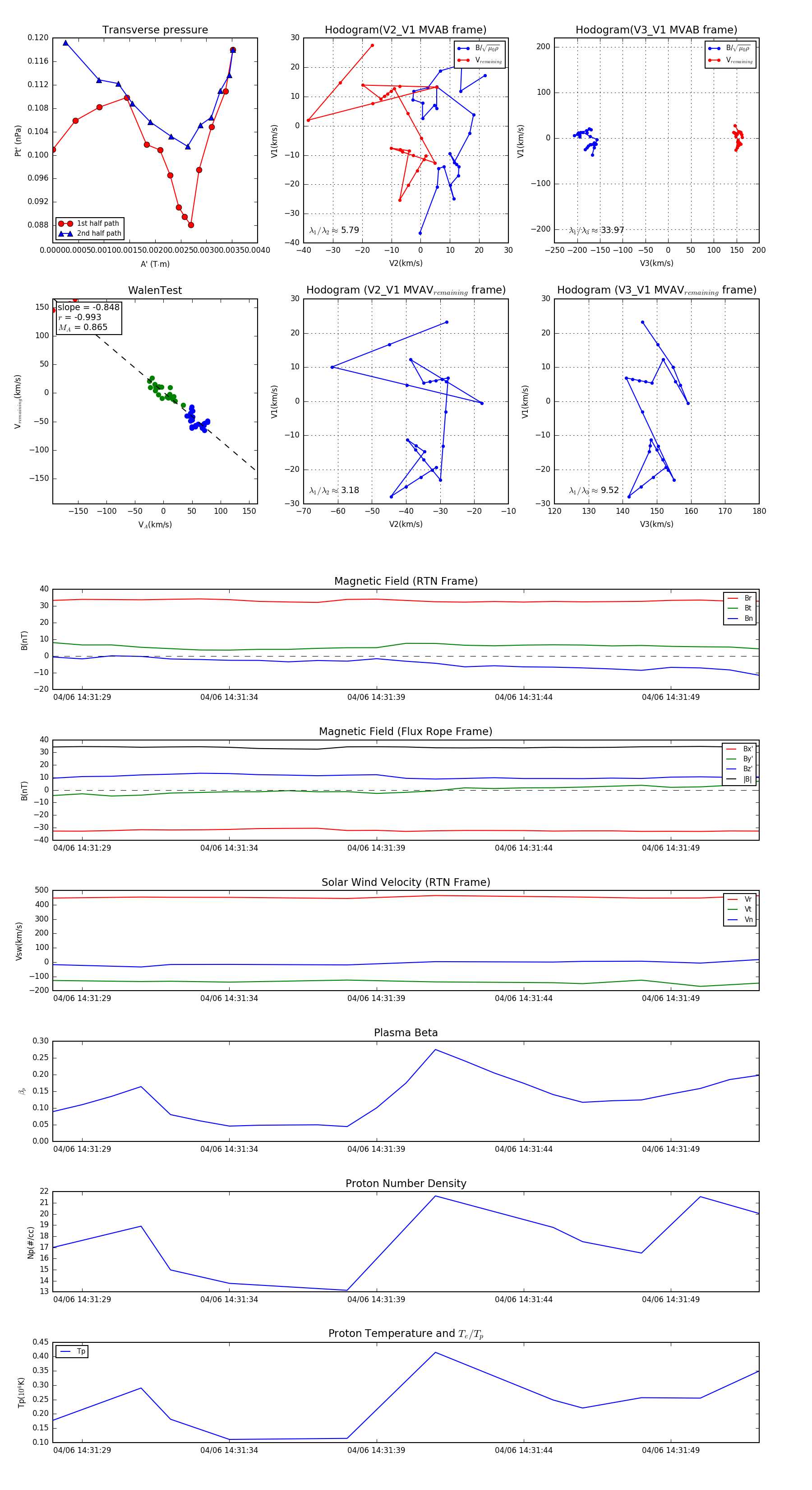
Flux Rope in 2024

Flux Rope Event 2024-04-06 14:31:28 ~ 2024-04-06 14:31:52 (25 seconds)


plot