HOME   LIST
‹–   –›

Flux Rope in 2024

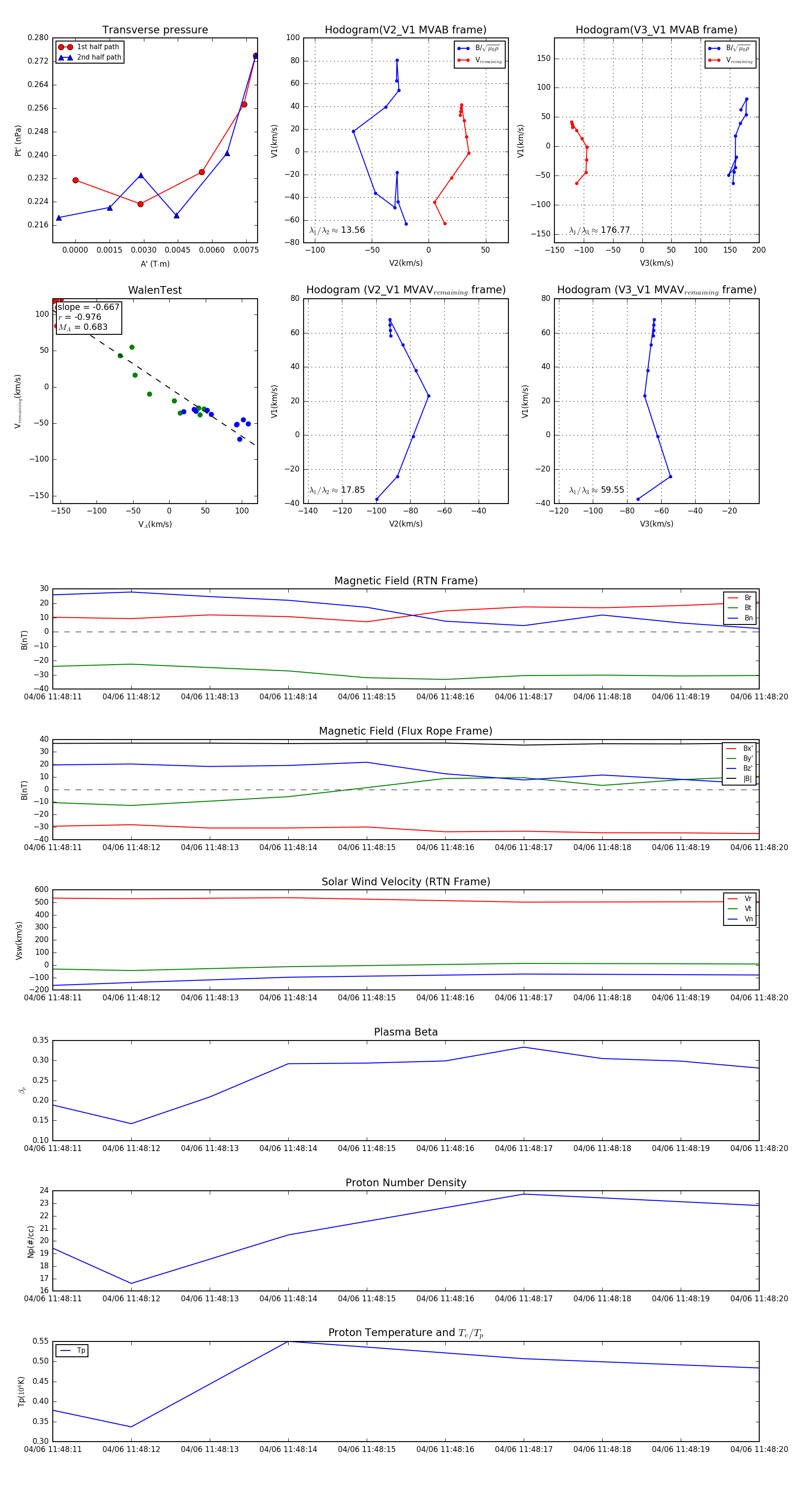
Flux Rope Event 2024-04-06 11:48:11 ~ 2024-04-06 11:48:20 (10 seconds)


plot