HOME   LIST
‹–   –›

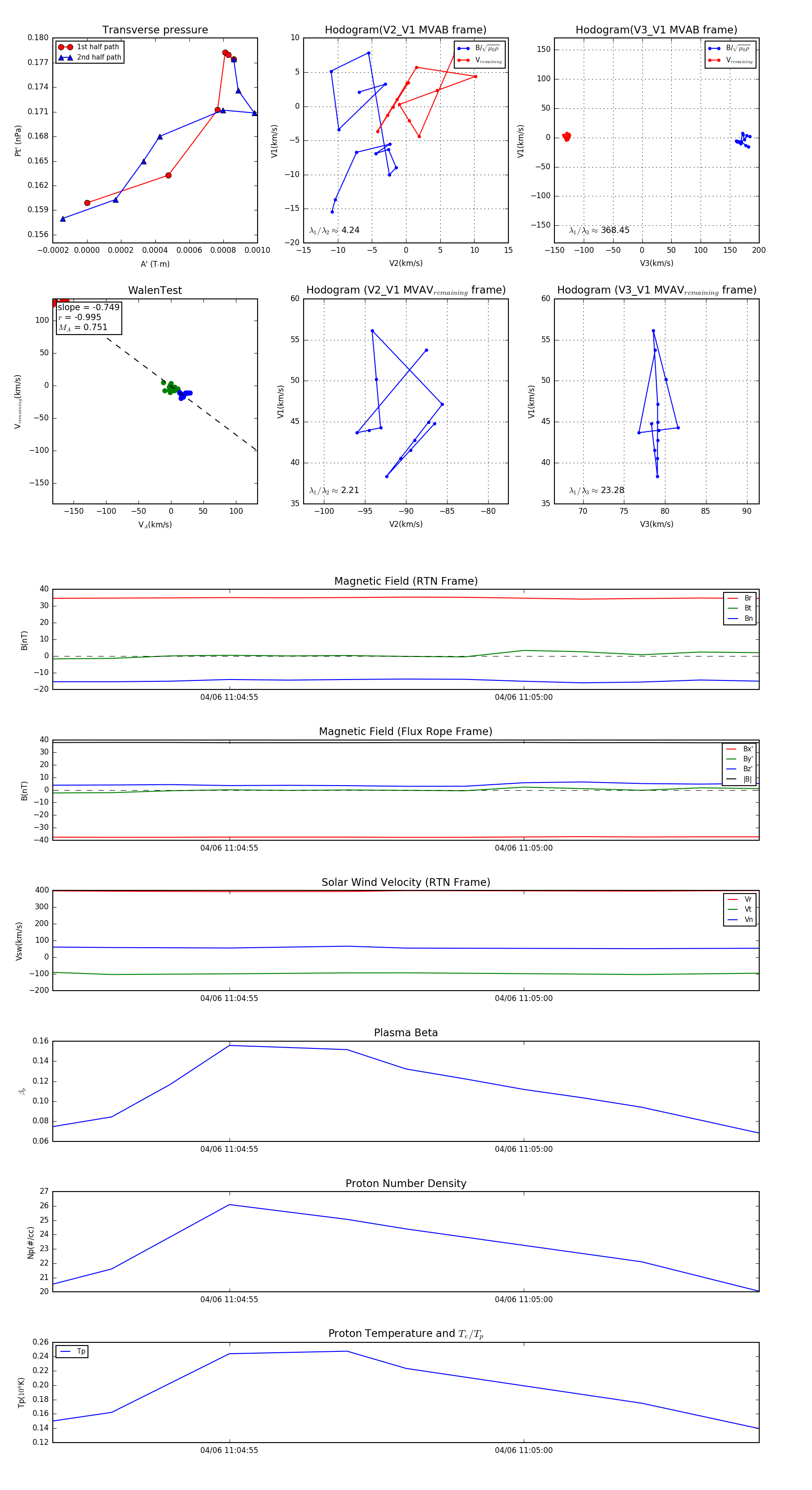
Flux Rope in 2024

Flux Rope Event 2024-04-06 11:04:52 ~ 2024-04-06 11:05:04 (13 seconds)


plot