HOME   LIST
‹–   –›

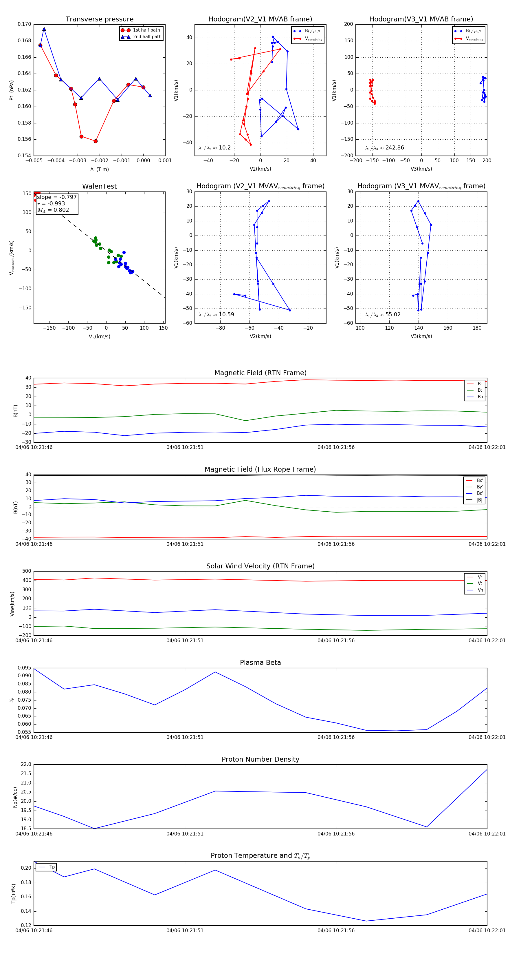
Flux Rope in 2024

Flux Rope Event 2024-04-06 10:21:46 ~ 2024-04-06 10:22:01 (16 seconds)


plot