HOME   LIST
‹–   –›

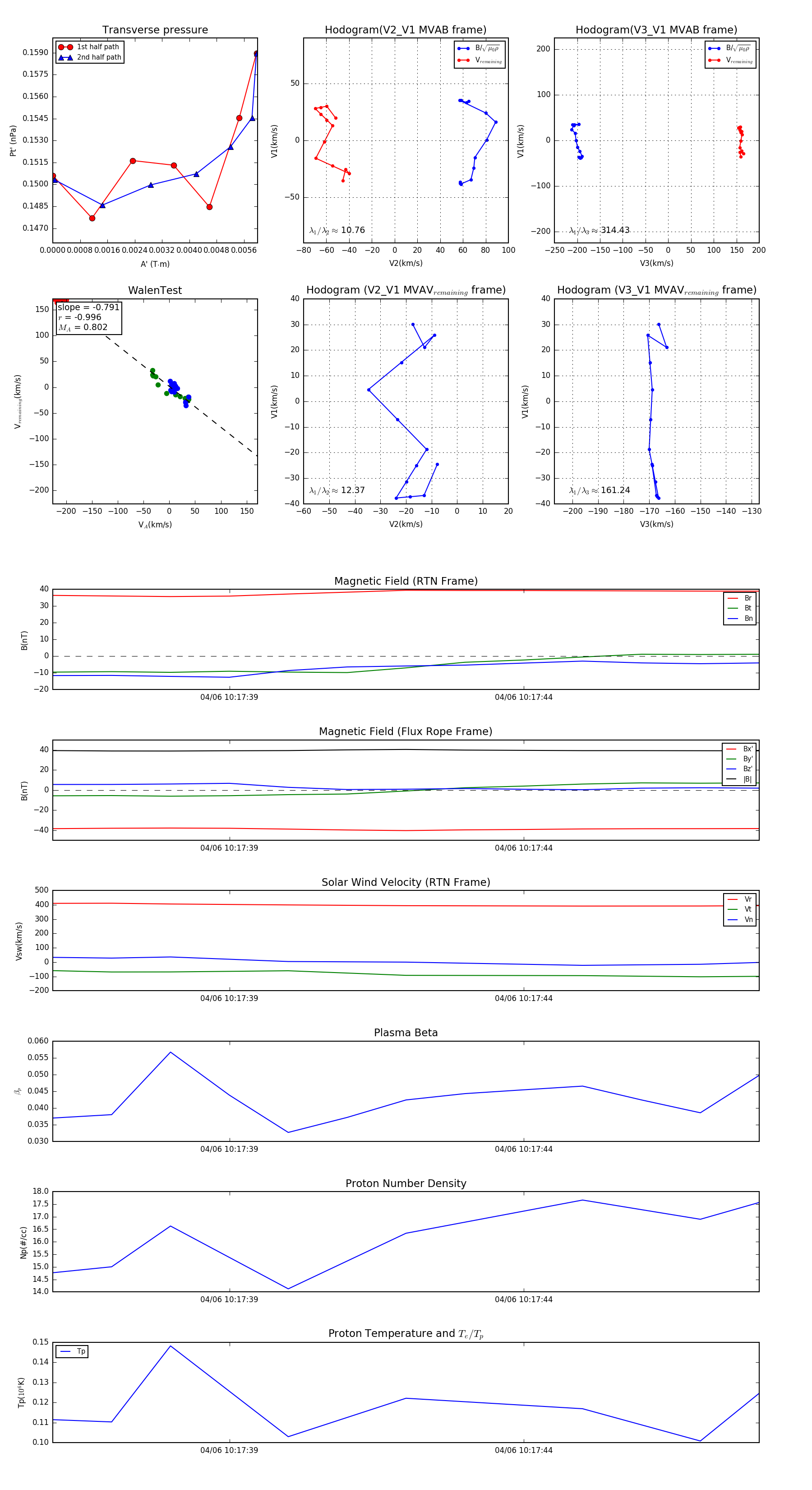
Flux Rope in 2024

Flux Rope Event 2024-04-06 10:17:36 ~ 2024-04-06 10:17:48 (13 seconds)


plot