HOME   LIST
‹–   –›

Flux Rope in 2024

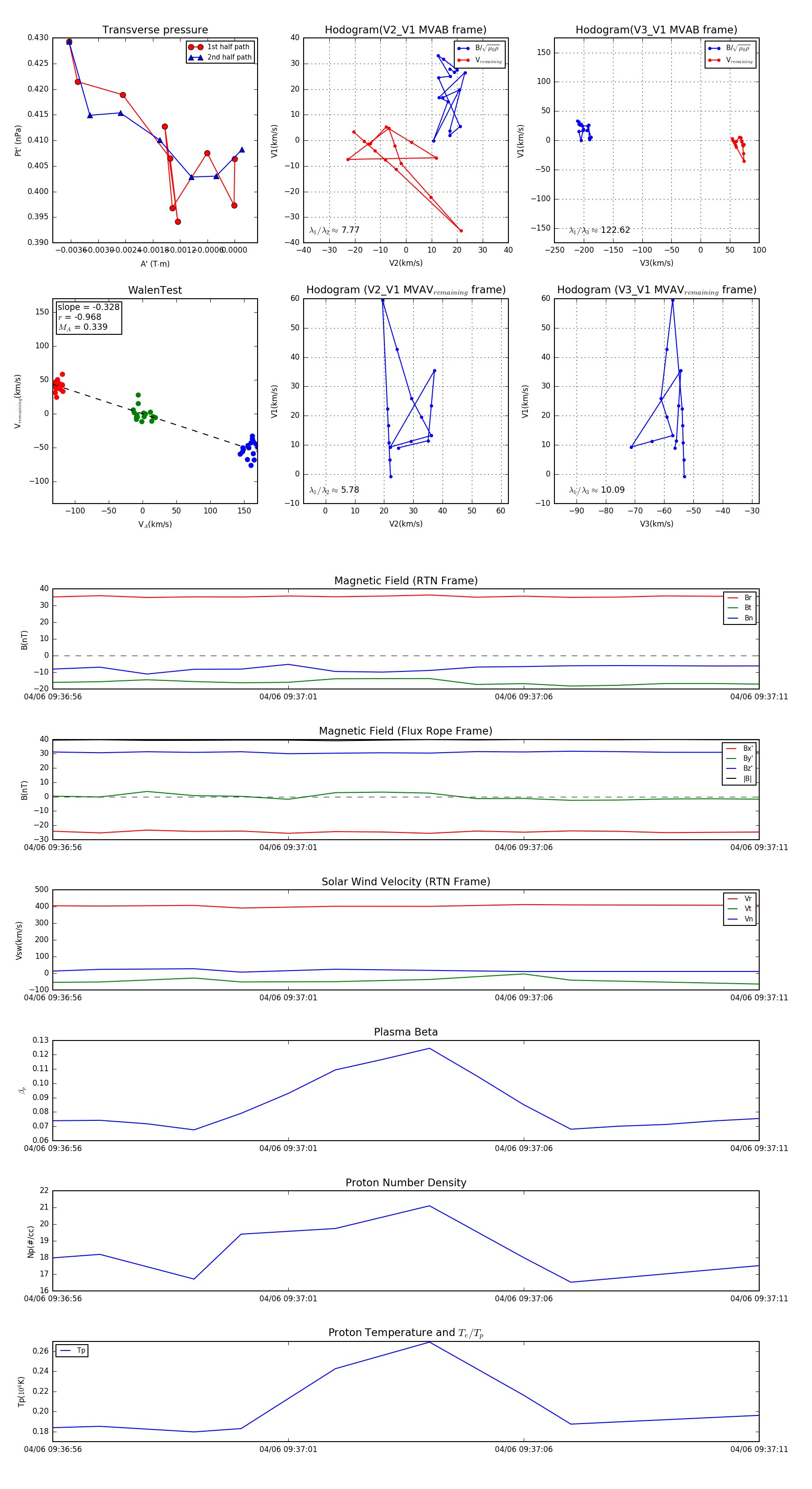
Flux Rope Event 2024-04-06 09:36:56 ~ 2024-04-06 09:37:11 (16 seconds)


plot