HOME   LIST
‹–   –›

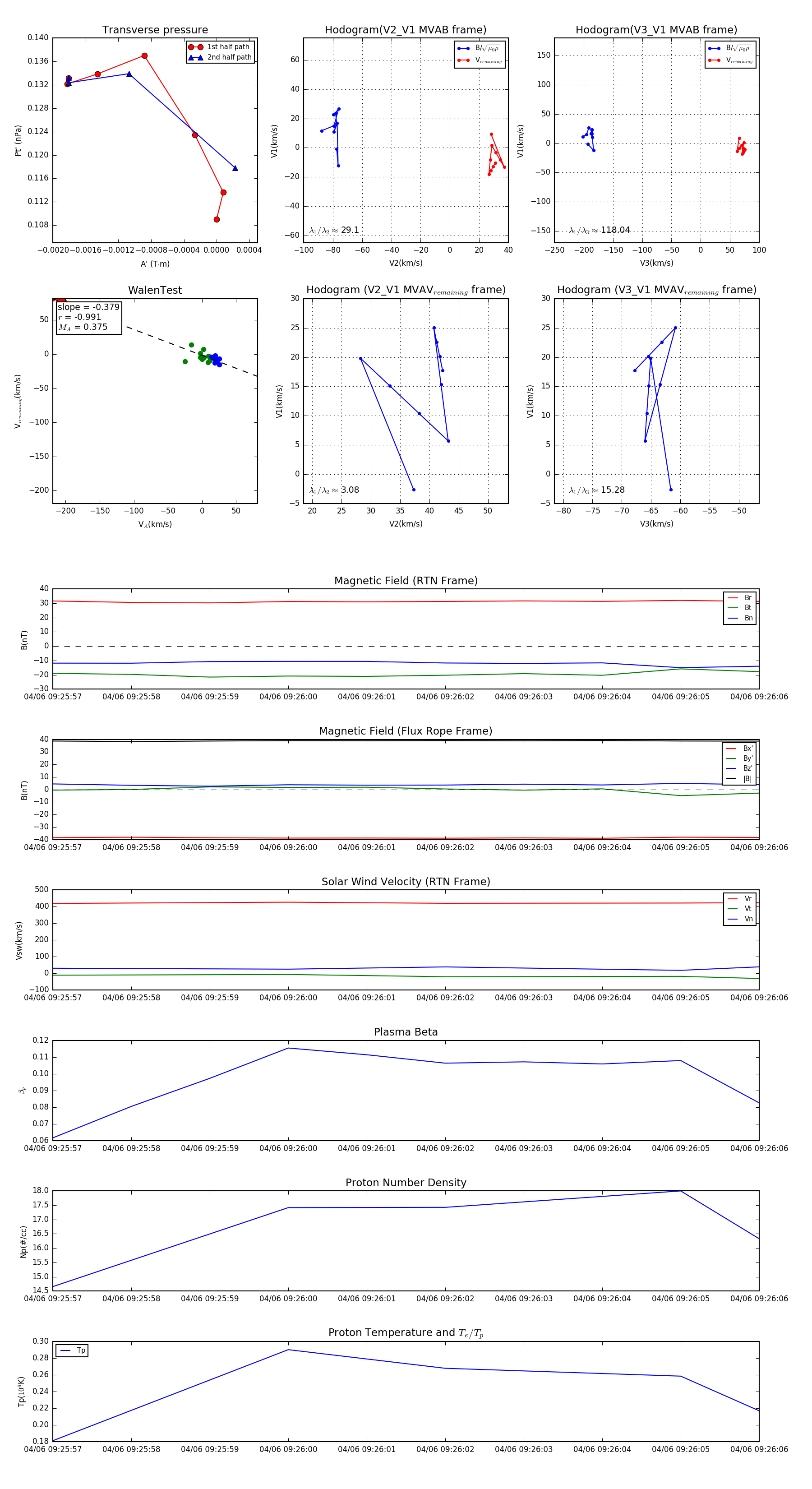
Flux Rope in 2024

Flux Rope Event 2024-04-06 09:25:57 ~ 2024-04-06 09:26:06 (10 seconds)


plot