HOME   LIST
‹–   –›

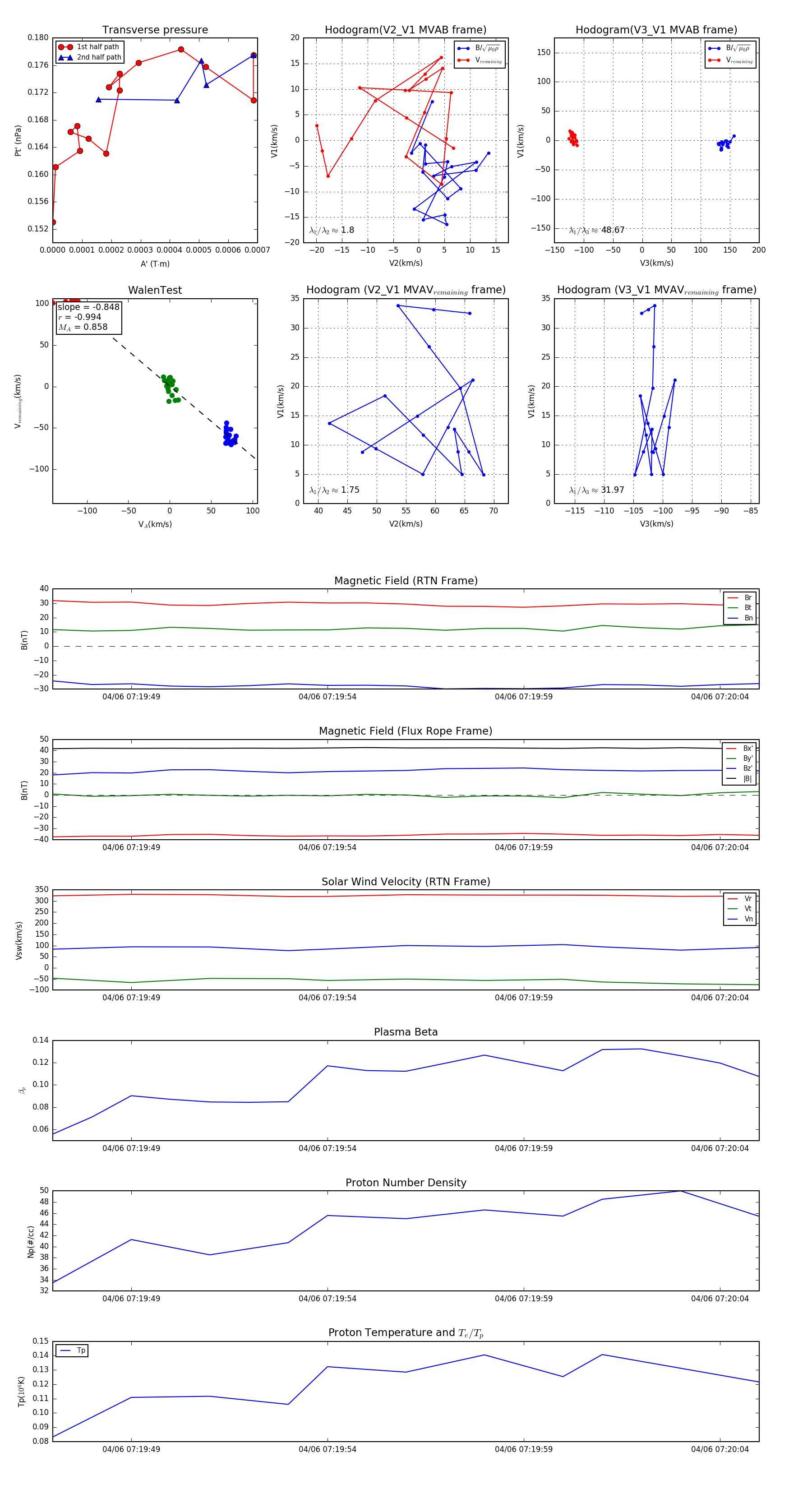
Flux Rope in 2024

Flux Rope Event 2024-04-06 07:19:47 ~ 2024-04-06 07:20:05 (19 seconds)


plot