HOME   LIST
‹–   –›

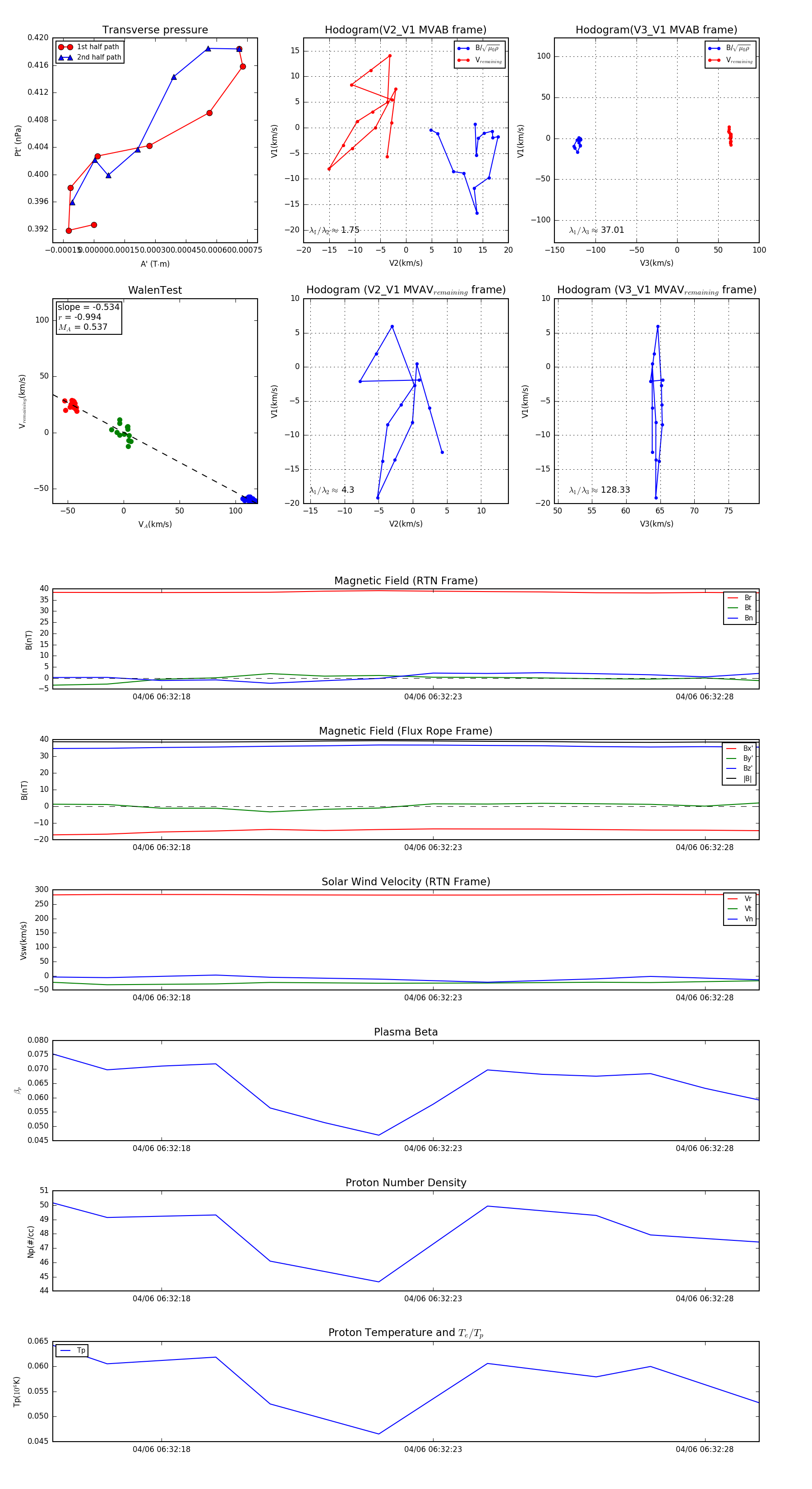
Flux Rope in 2024

Flux Rope Event 2024-04-06 06:32:16 ~ 2024-04-06 06:32:29 (14 seconds)


plot