HOME   LIST
‹–   –›

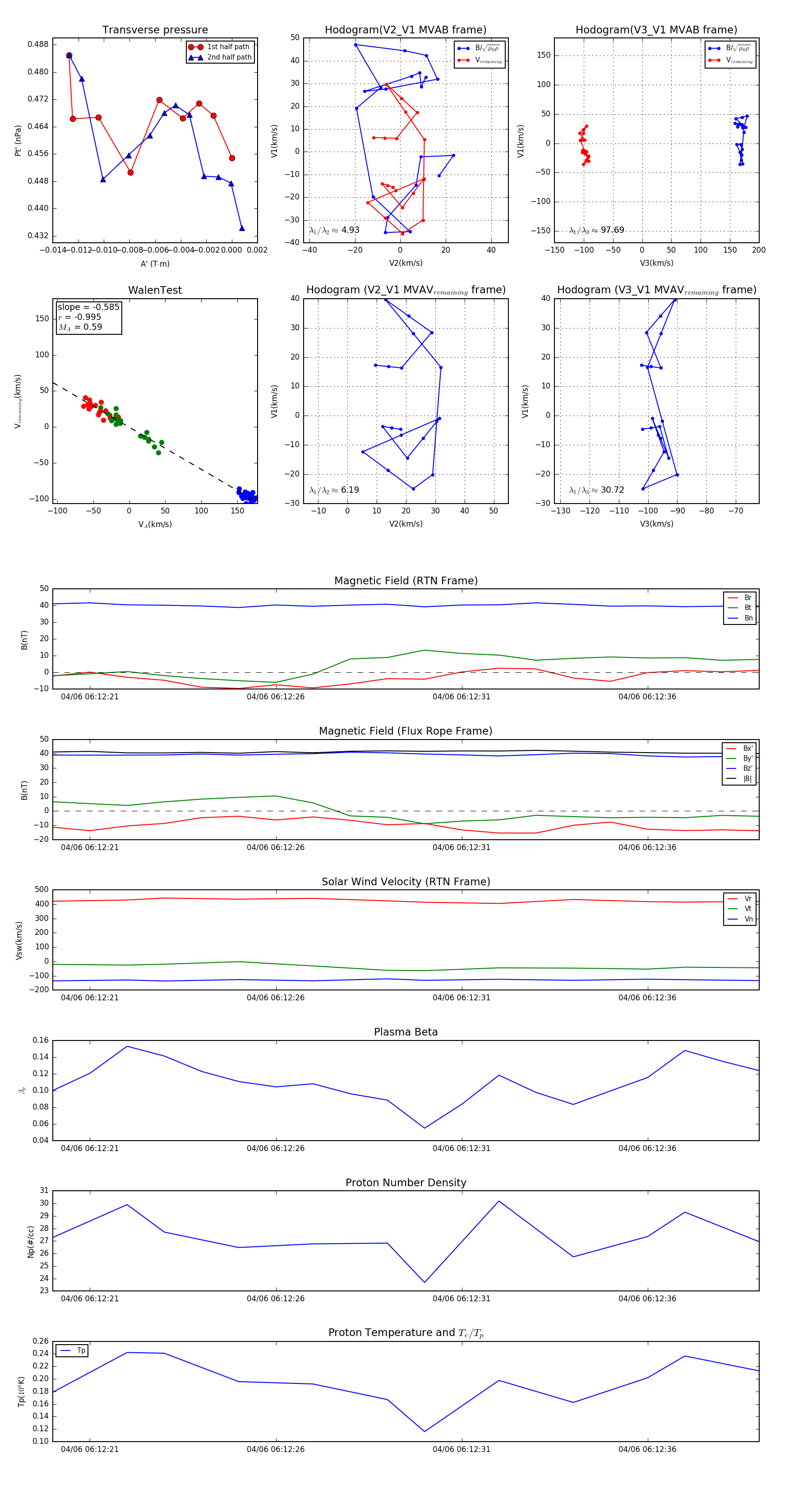
Flux Rope in 2024

Flux Rope Event 2024-04-06 06:12:20 ~ 2024-04-06 06:12:39 (20 seconds)


plot