HOME   LIST
‹–   –›

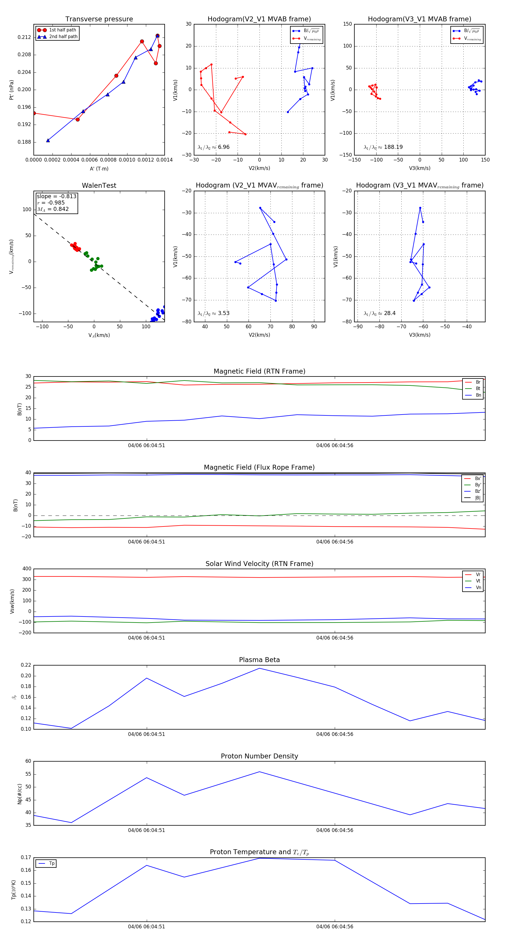
Flux Rope in 2024

Flux Rope Event 2024-04-06 06:04:48 ~ 2024-04-06 06:05:00 (13 seconds)


plot