HOME   LIST
‹–   –›

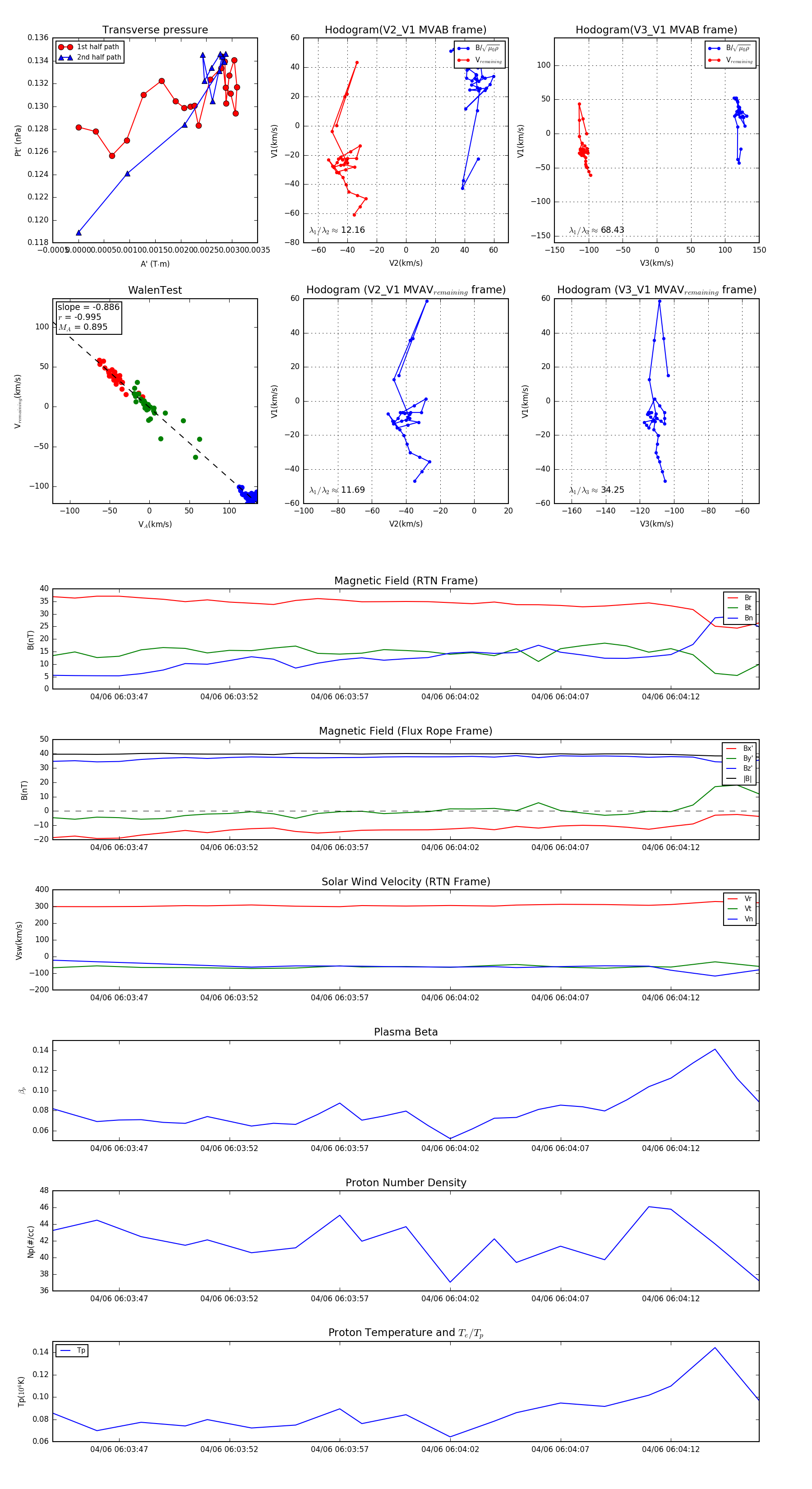
Flux Rope in 2024

Flux Rope Event 2024-04-06 06:03:44 ~ 2024-04-06 06:04:16 (33 seconds)


plot