HOME   LIST
‹–   –›

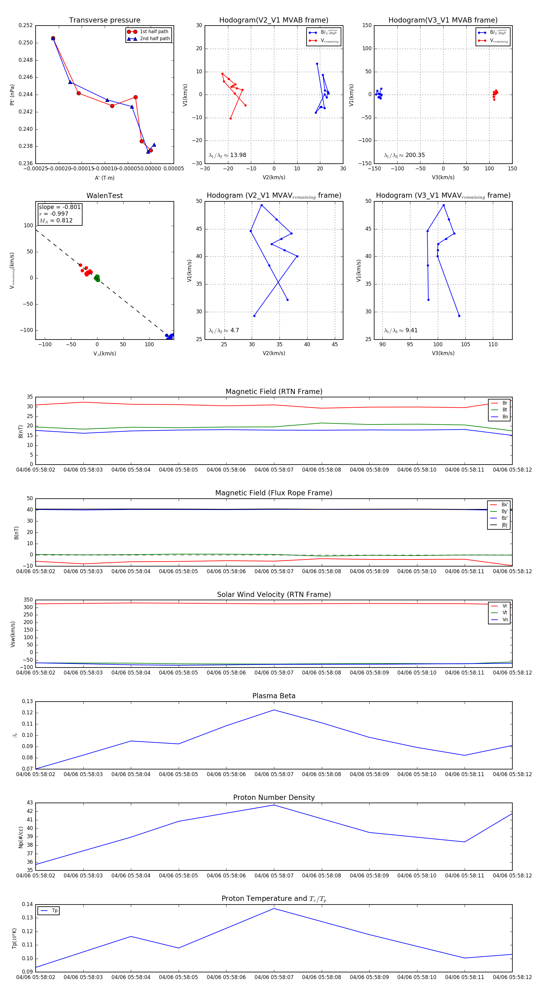
Flux Rope in 2024

Flux Rope Event 2024-04-06 05:58:02 ~ 2024-04-06 05:58:12 (11 seconds)


plot