HOME   LIST
‹–   –›

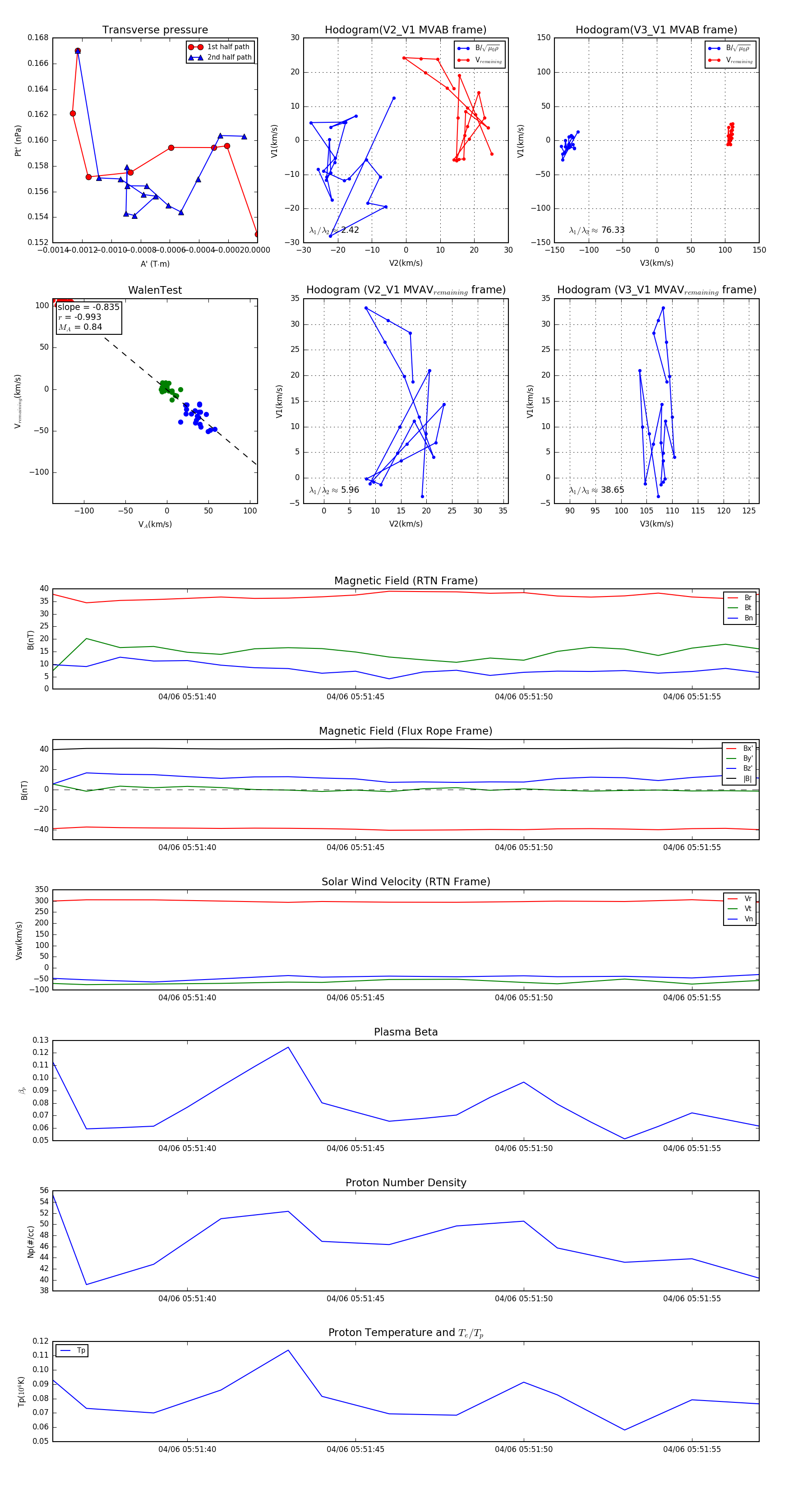
Flux Rope in 2024

Flux Rope Event 2024-04-06 05:51:36 ~ 2024-04-06 05:51:57 (22 seconds)


plot