HOME   LIST
‹–   –›

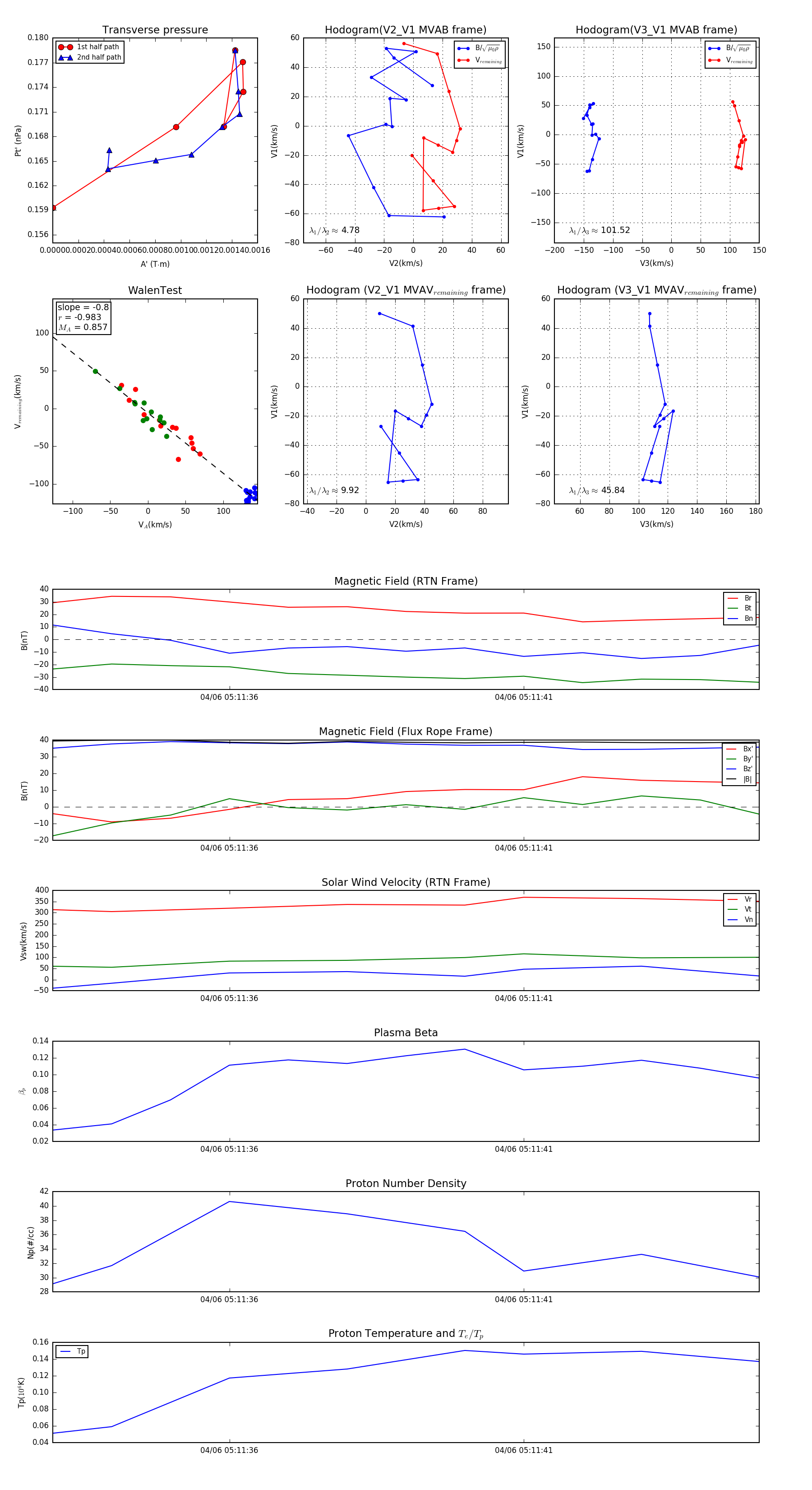
Flux Rope in 2024

Flux Rope Event 2024-04-06 05:11:33 ~ 2024-04-06 05:11:45 (13 seconds)


plot