HOME   LIST
‹–   –›

Flux Rope in 2024

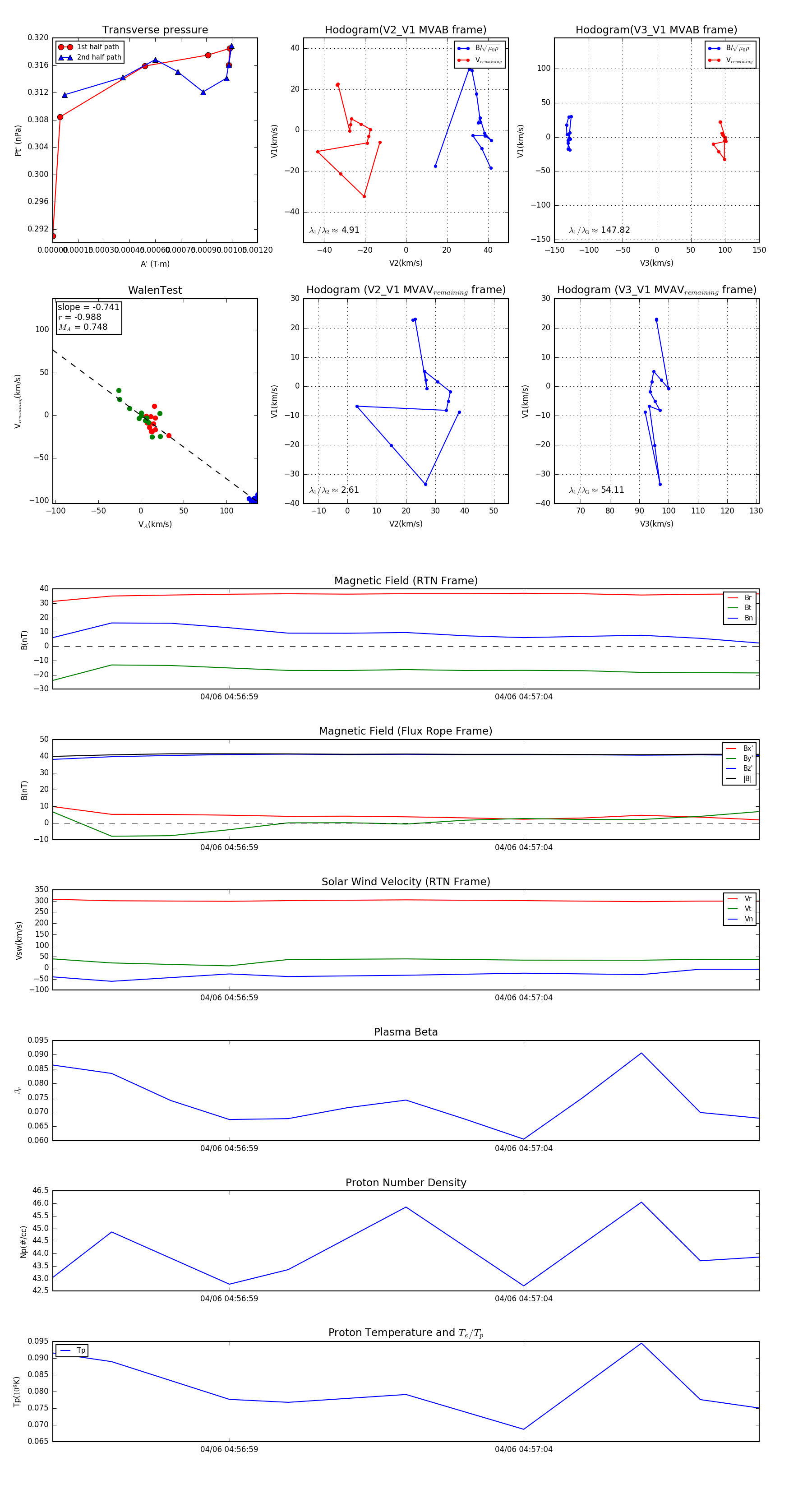
Flux Rope Event 2024-04-06 04:56:56 ~ 2024-04-06 04:57:08 (13 seconds)


plot