HOME   LIST
‹–   –›

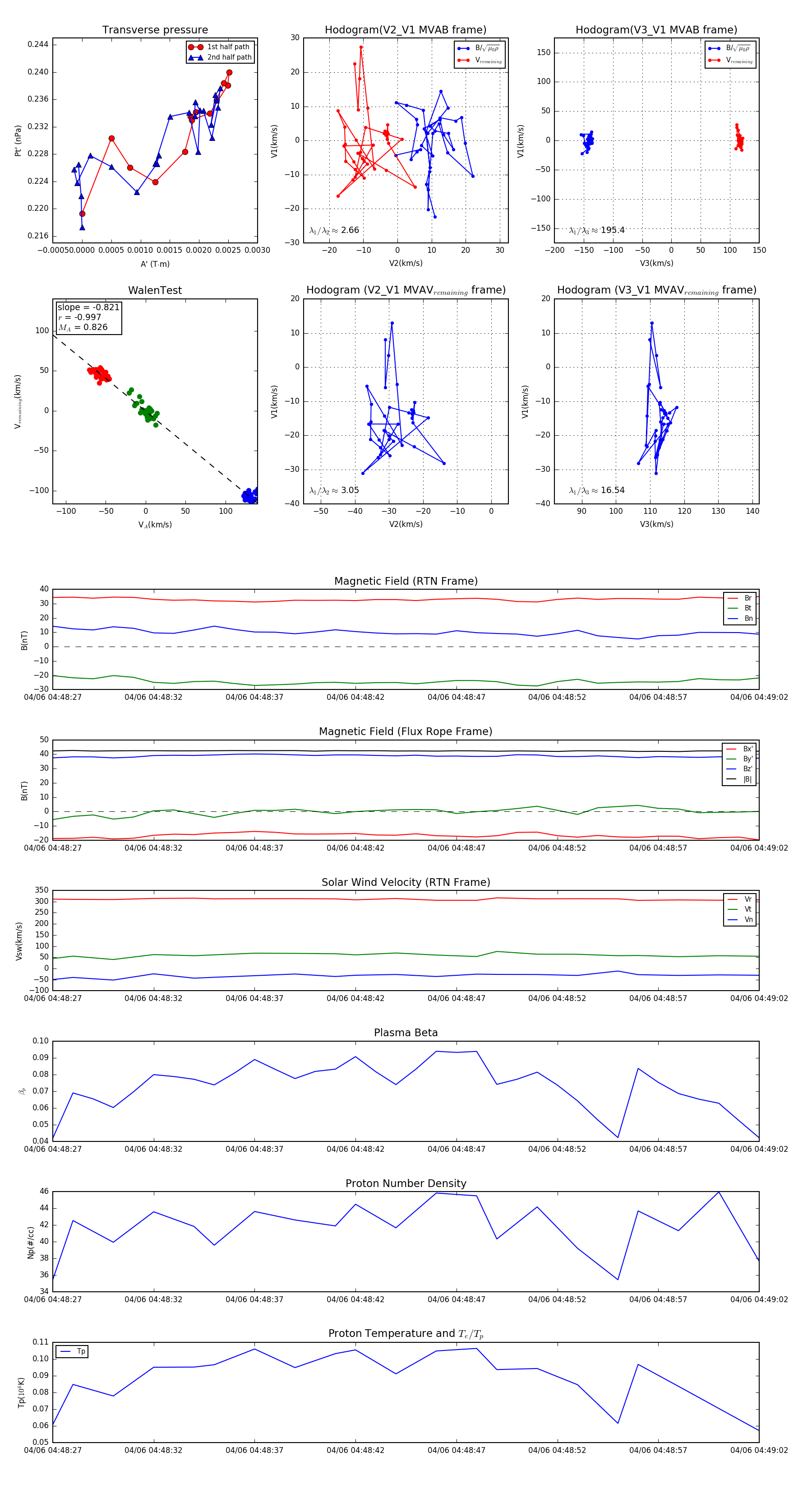
Flux Rope in 2024

Flux Rope Event 2024-04-06 04:48:27 ~ 2024-04-06 04:49:02 (36 seconds)


plot