HOME   LIST
‹–   –›

Flux Rope in 2024

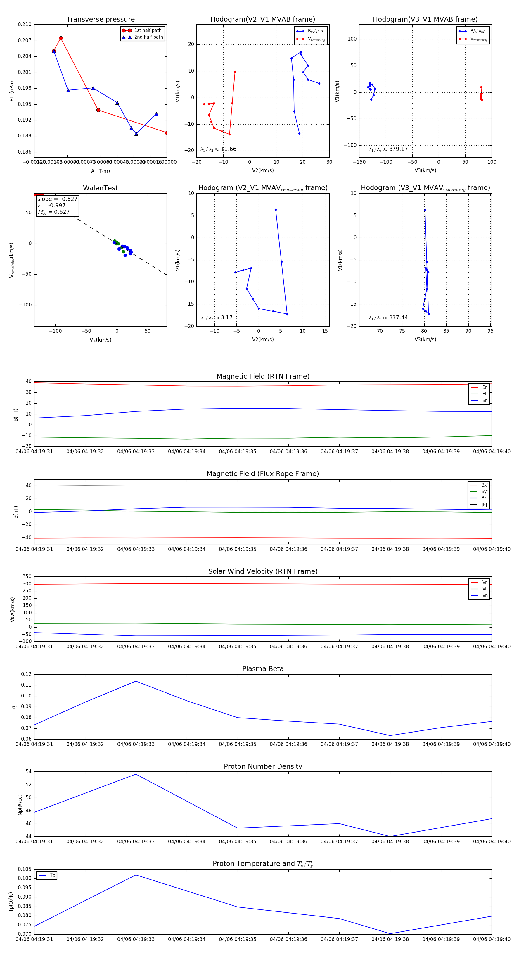
Flux Rope Event 2024-04-06 04:19:31 ~ 2024-04-06 04:19:40 (10 seconds)


plot