HOME   LIST
‹–   –›

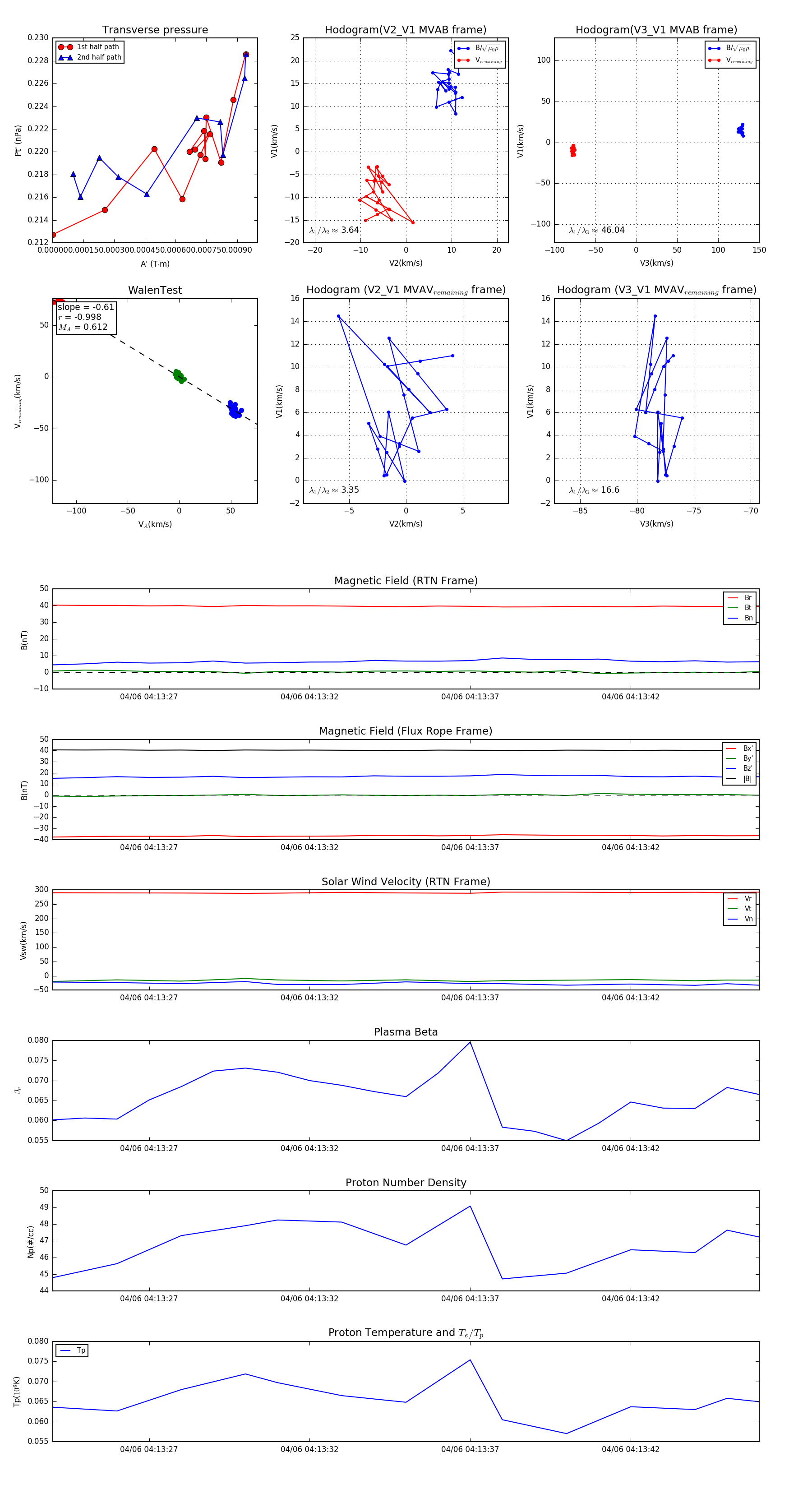
Flux Rope in 2024

Flux Rope Event 2024-04-06 04:13:24 ~ 2024-04-06 04:13:46 (23 seconds)


plot