HOME   LIST
‹–   –›

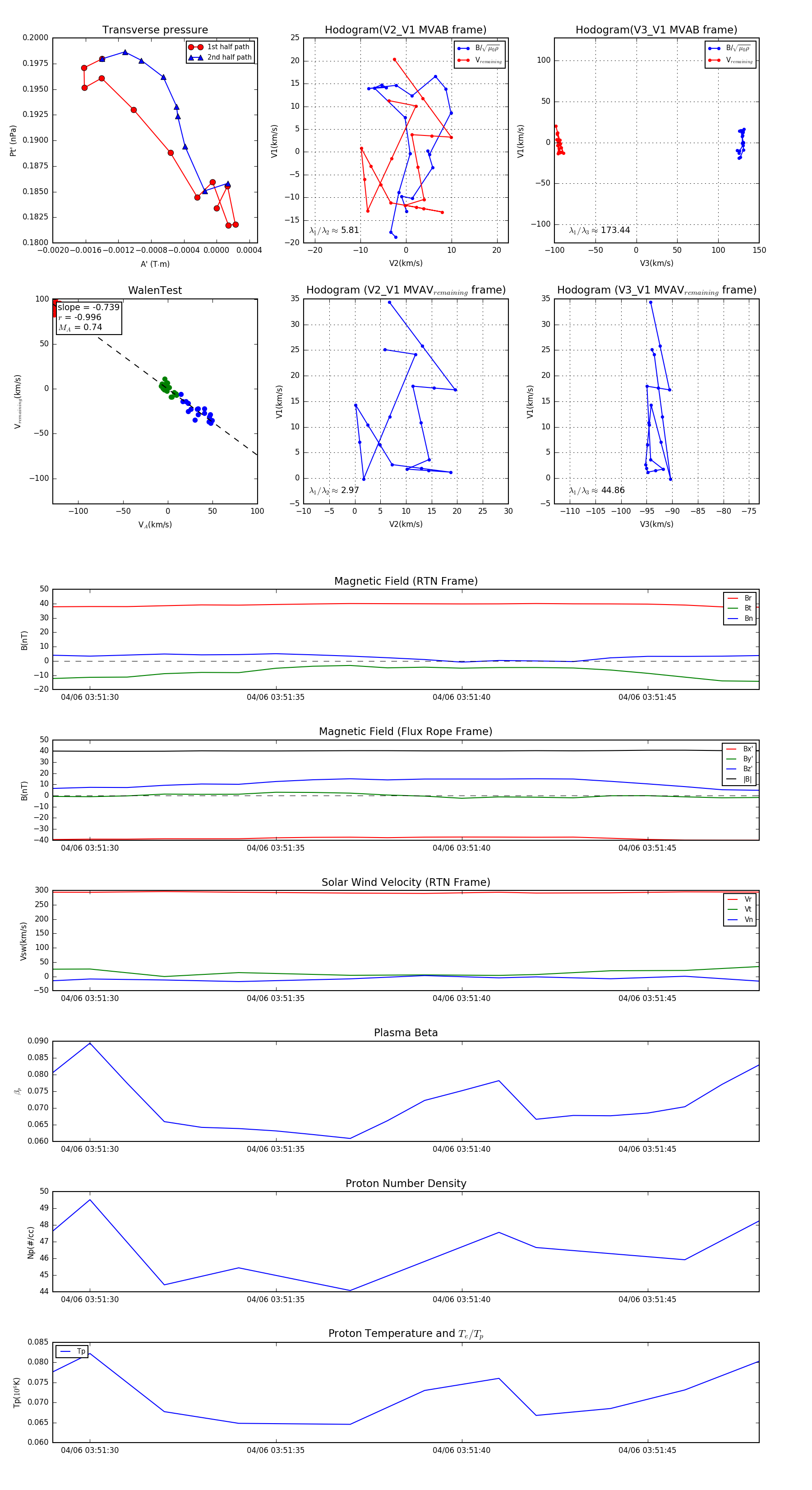
Flux Rope in 2024

Flux Rope Event 2024-04-06 03:51:29 ~ 2024-04-06 03:51:48 (20 seconds)


plot