HOME   LIST
‹–   –›

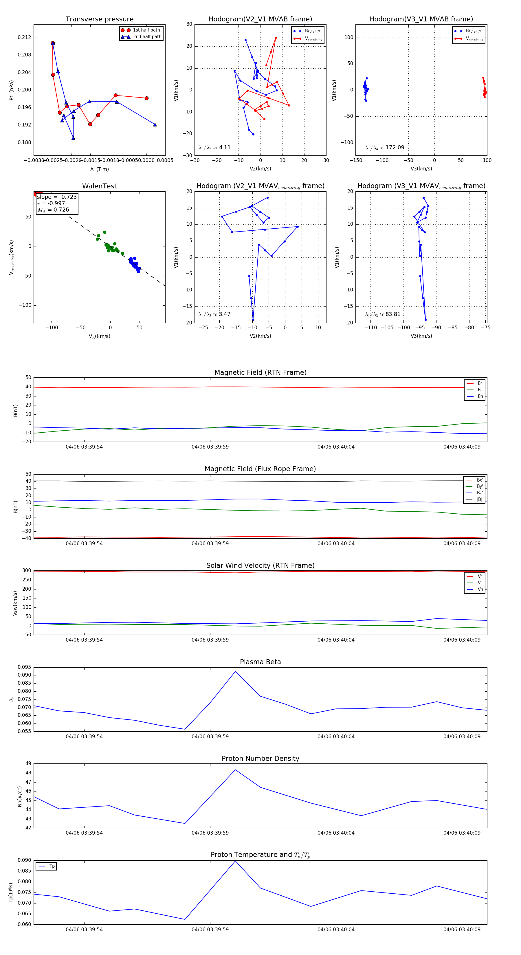
Flux Rope in 2024

Flux Rope Event 2024-04-06 03:39:52 ~ 2024-04-06 03:40:10 (19 seconds)


plot