HOME   LIST
‹–   –›

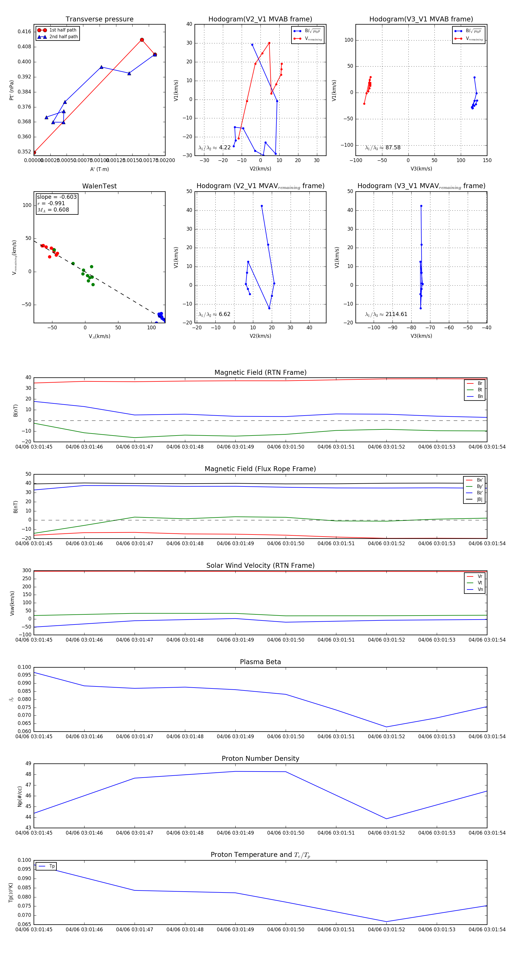
Flux Rope in 2024

Flux Rope Event 2024-04-06 03:01:45 ~ 2024-04-06 03:01:54 (10 seconds)


plot