HOME   LIST
‹–   –›

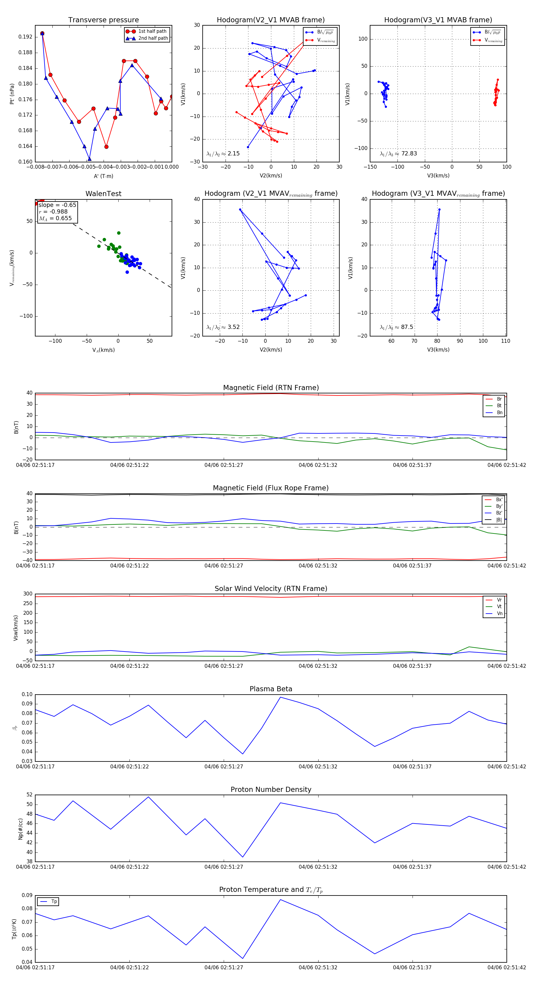
Flux Rope in 2024

Flux Rope Event 2024-04-06 02:51:17 ~ 2024-04-06 02:51:42 (26 seconds)


plot