HOME   LIST
‹–   –›

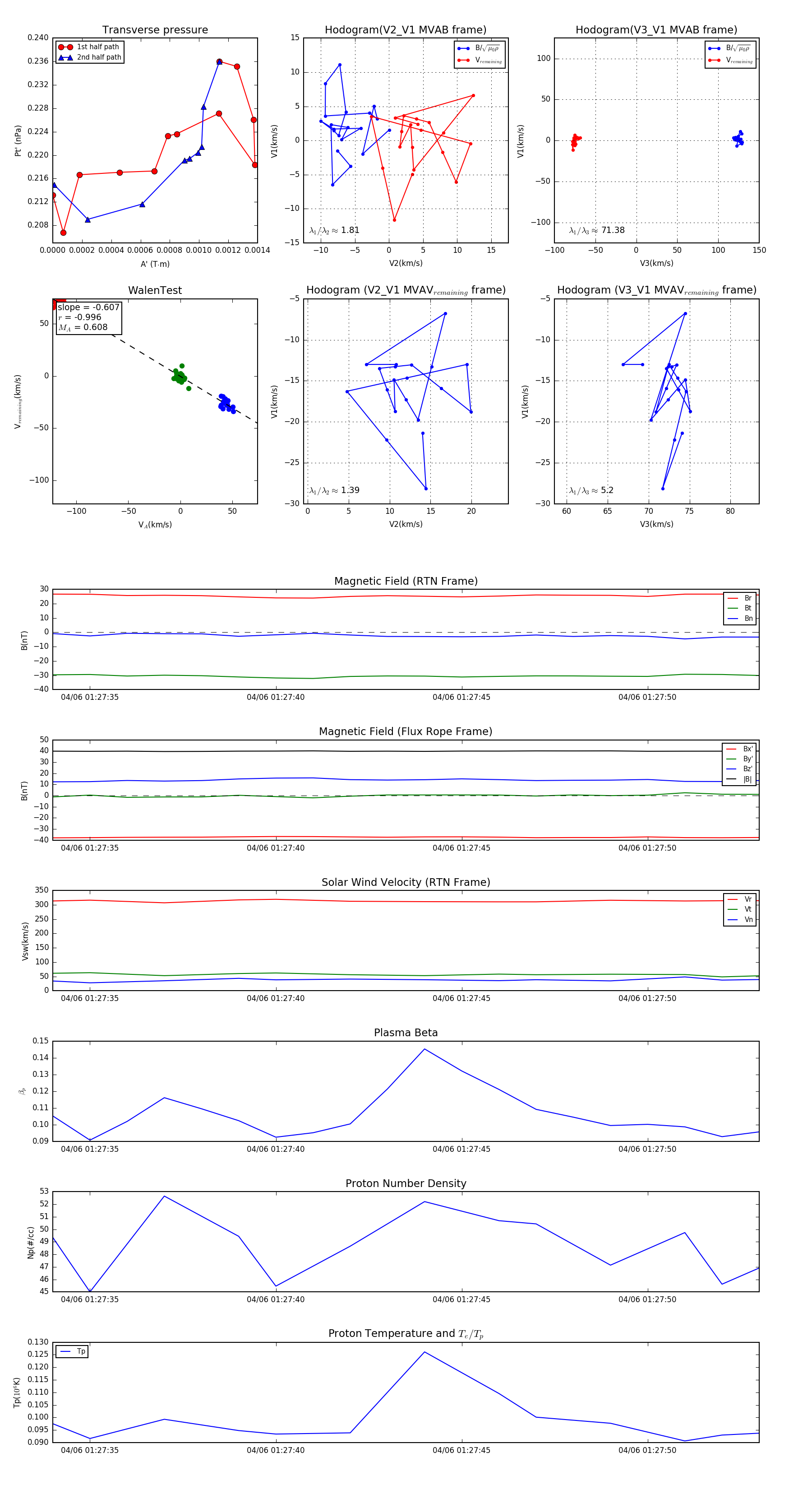
Flux Rope in 2024

Flux Rope Event 2024-04-06 01:27:34 ~ 2024-04-06 01:27:53 (20 seconds)


plot