HOME   LIST
‹–   –›

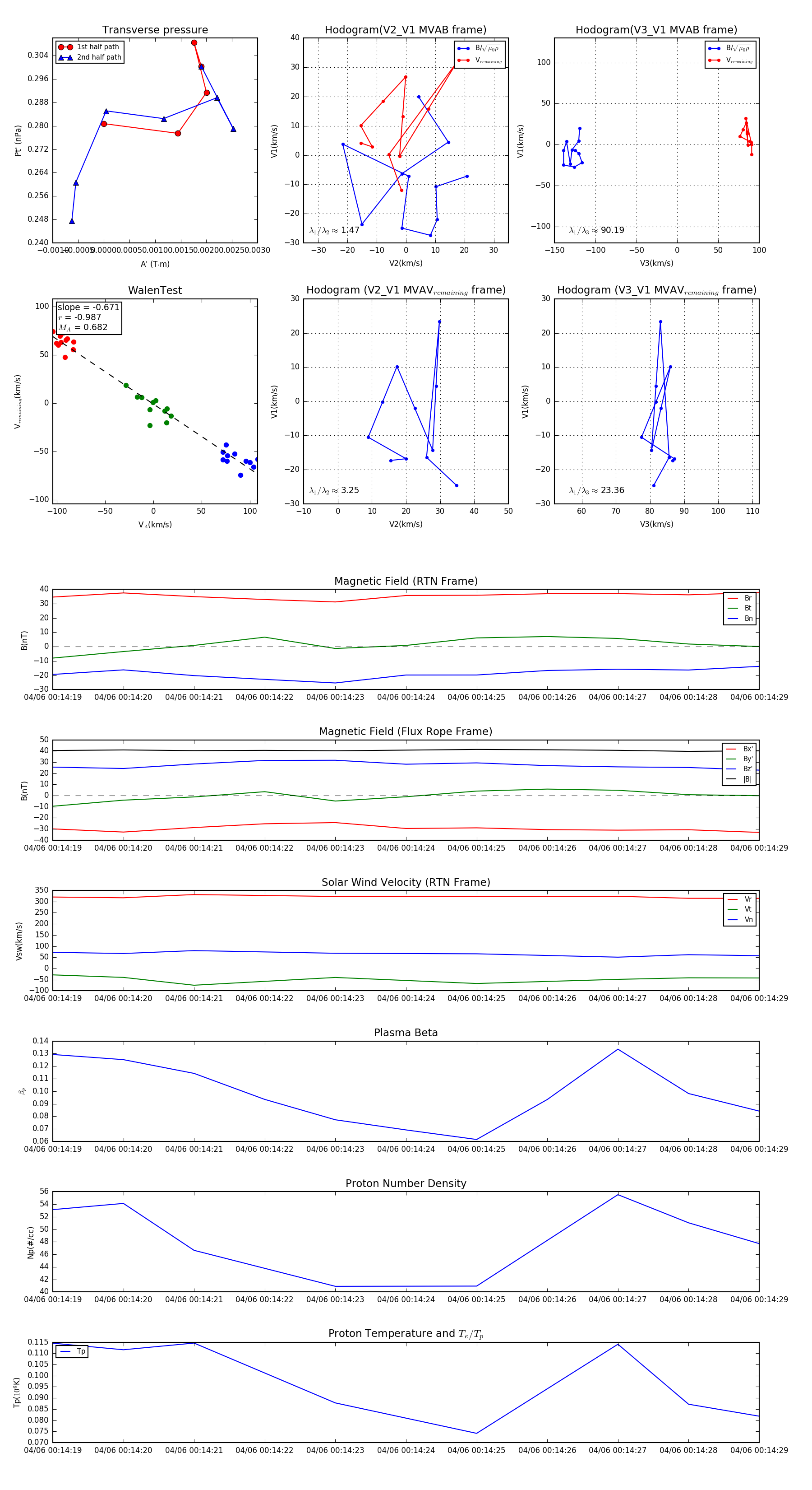
Flux Rope in 2024

Flux Rope Event 2024-04-06 00:14:19 ~ 2024-04-06 00:14:29 (11 seconds)


plot