HOME   LIST
‹–   –›

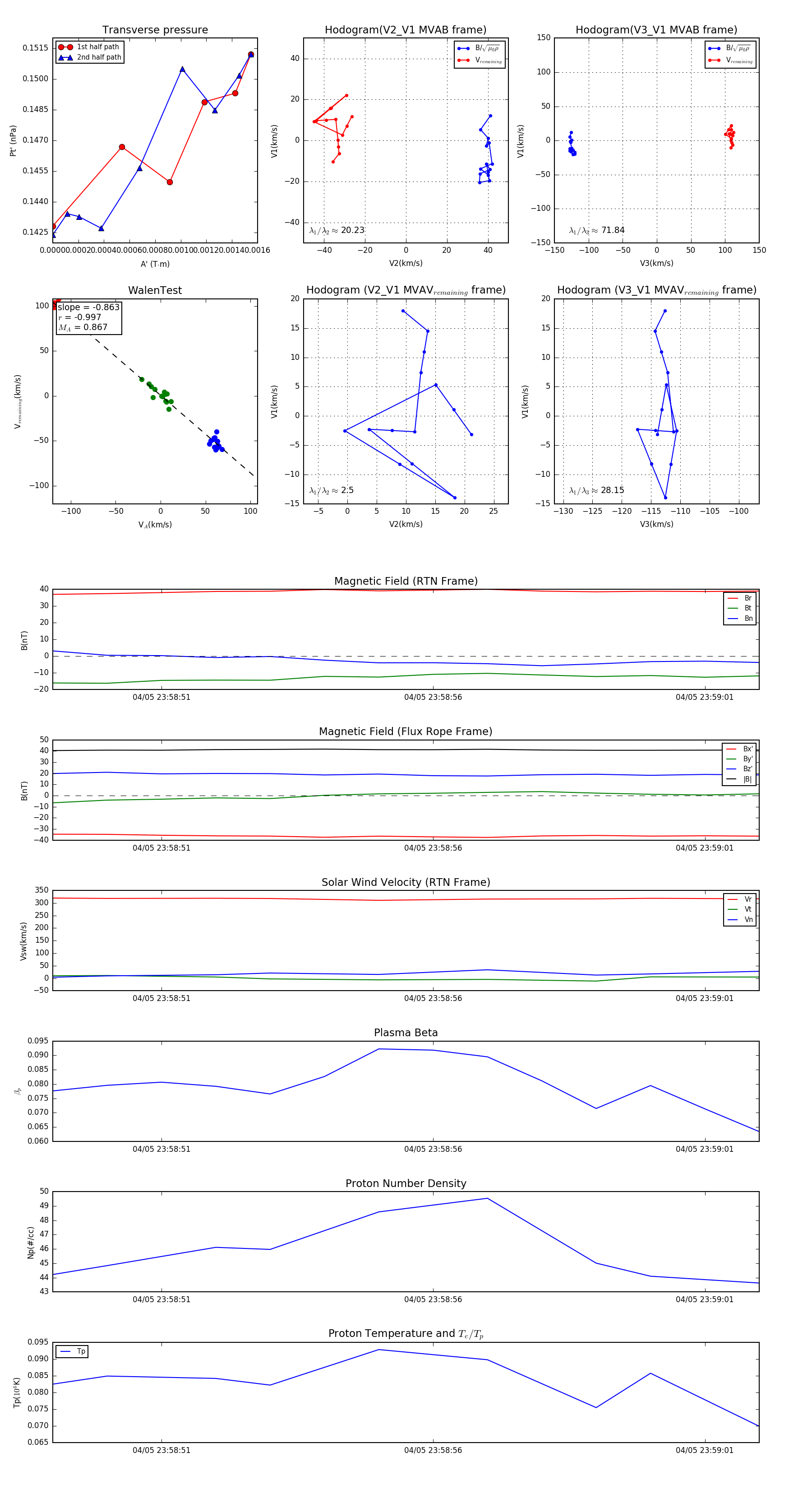
Flux Rope in 2024

Flux Rope Event 2024-04-05 23:58:49 ~ 2024-04-05 23:59:02 (14 seconds)


plot