HOME   LIST
‹–   –›

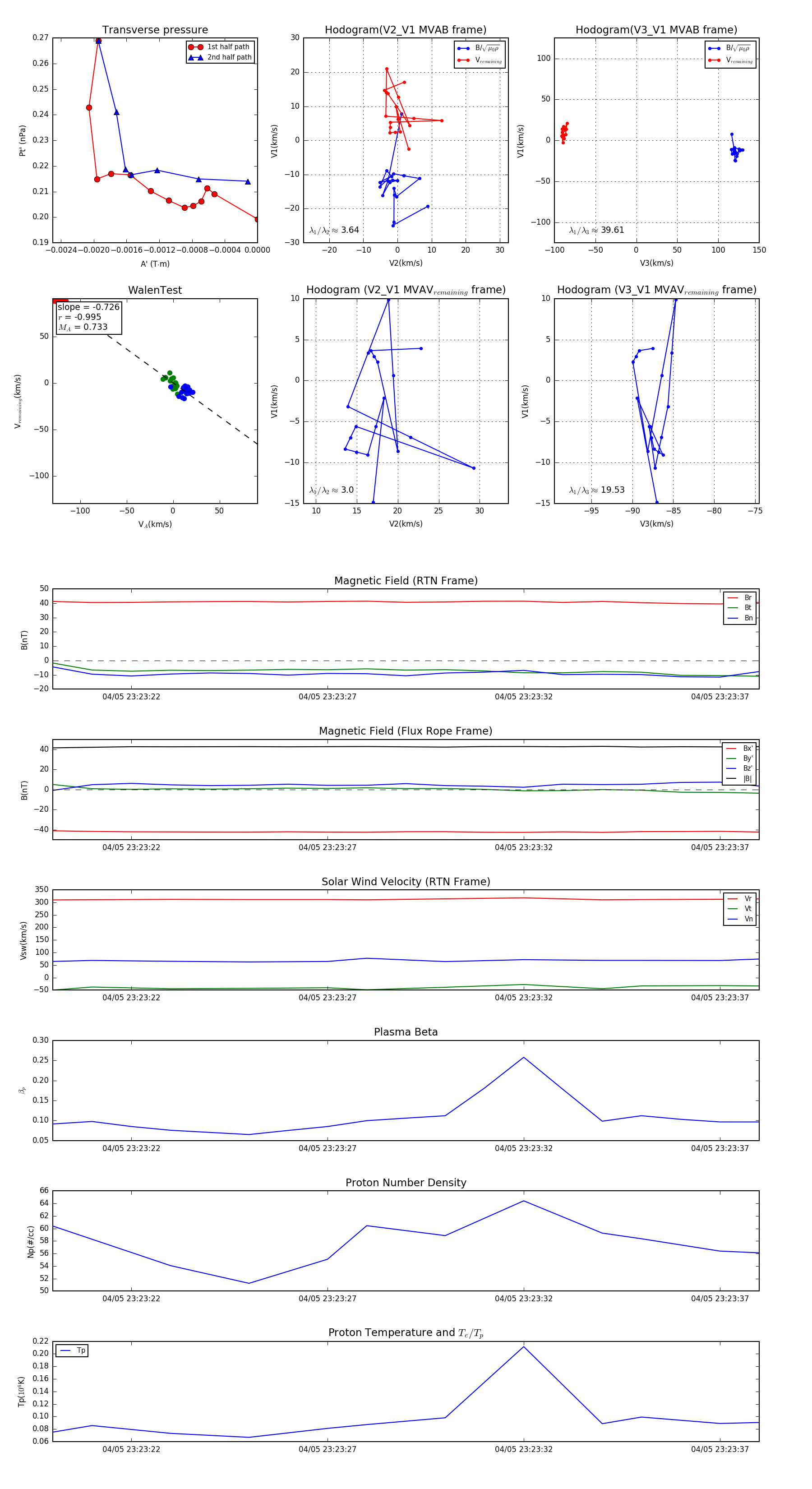
Flux Rope in 2024

Flux Rope Event 2024-04-05 23:23:20 ~ 2024-04-05 23:23:38 (19 seconds)


plot