HOME   LIST
‹–   –›

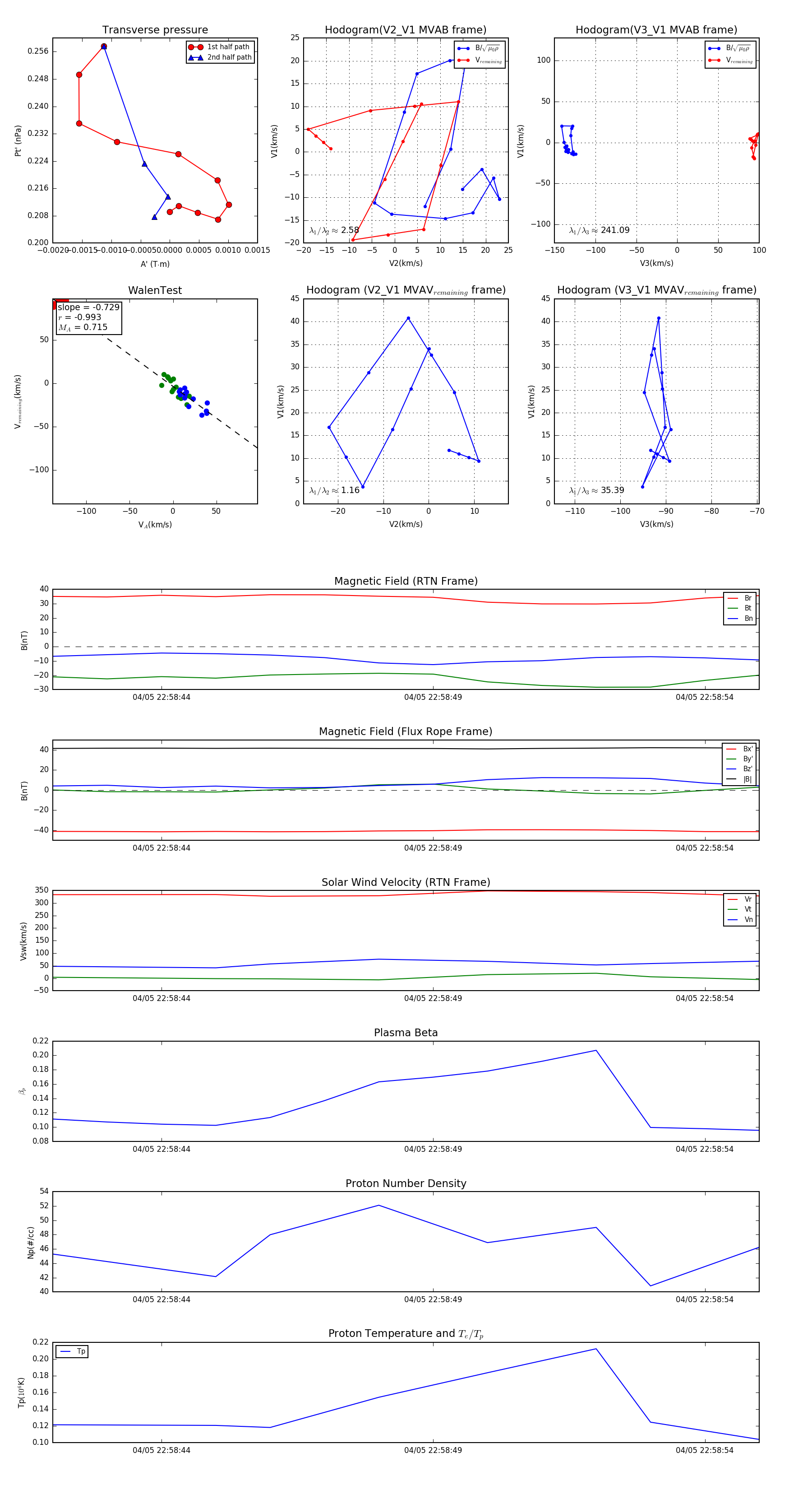
Flux Rope in 2024

Flux Rope Event 2024-04-05 22:58:42 ~ 2024-04-05 22:58:55 (14 seconds)


plot