HOME   LIST
‹–   –›

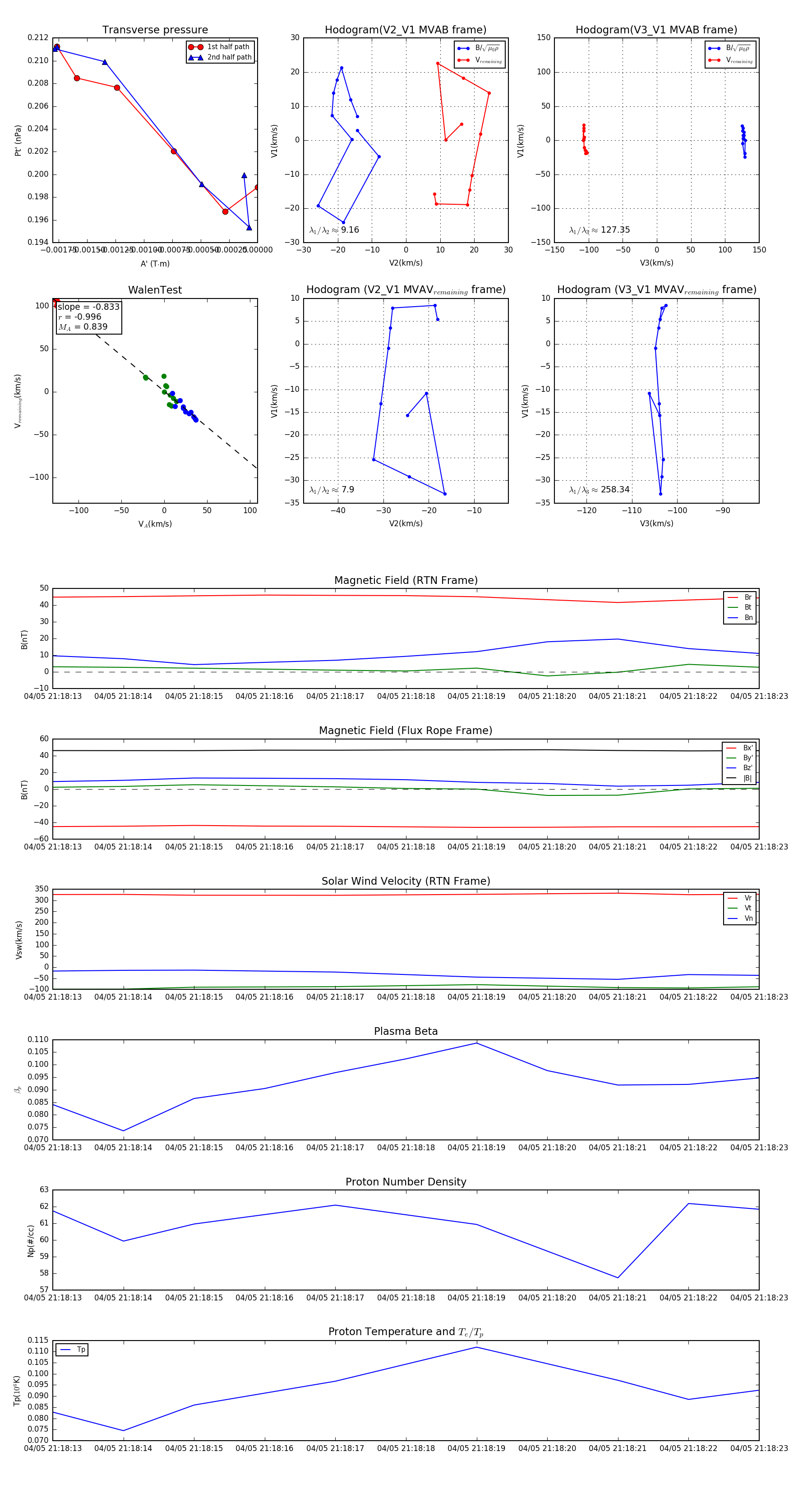
Flux Rope in 2024

Flux Rope Event 2024-04-05 21:18:13 ~ 2024-04-05 21:18:23 (11 seconds)


plot